IMAGE

Fig. 4

ID
ZDB-IMAGE-250807-68
Source
Figures for Chen et al., 2025
Image
Figure Caption

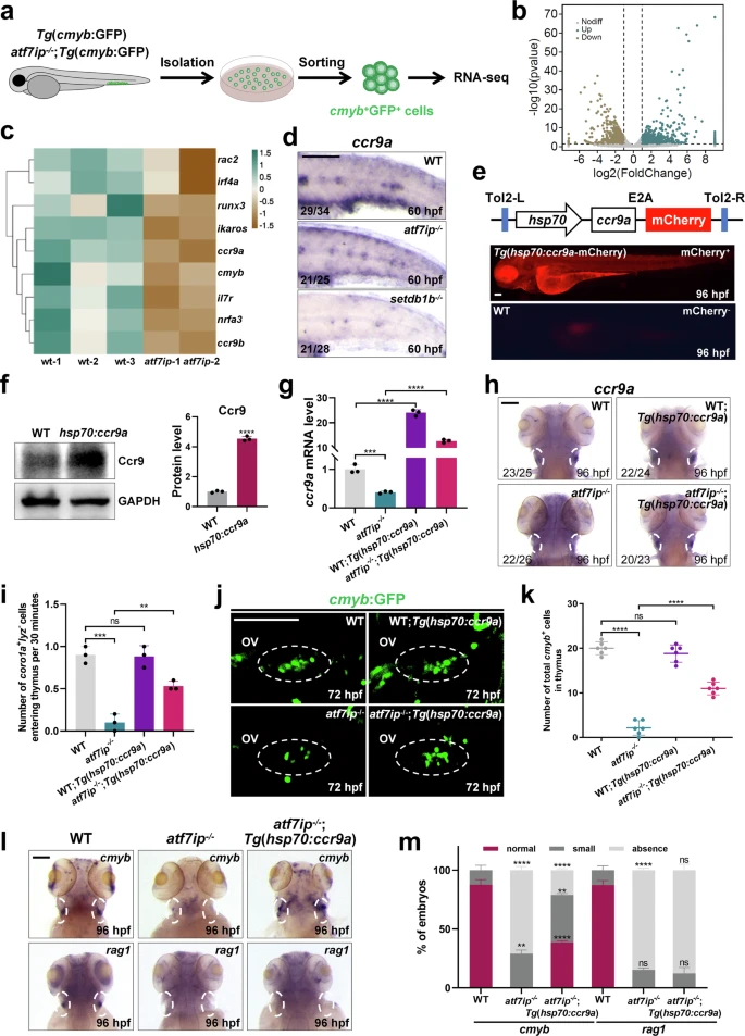
Fig. 4 ccr9a induction in atf7ip−/− embryos restores the thymic migration of T lymphoid progenitors.a Schematic workflow of RNA-seq from FACS-sorted cmyb+ cells in WT and atf7ip−/− mutants on Tg(cmyb:GFP) background at 72 hpf. b Volcano plot showing genes with increased expression (green) and decreased expression (brown) (Fold change > 1.5; P-value < 0.05) in atf7ip−/− mutants versus WT at 72 hpf. P-values were calculated using DESeq2 with two-sided Wald test and adjusted for multiple comparisons (Benjamini-Hochberg). c Heatmap showing the expression level of lymphopoiesis-related signature genes in atf7ip−/− mutants and WT at 72 hpf. d WISH analysis of ccr9a in CHT region of WT, atf7ip−/− and setdb1b−/− mutants at 60 hpf. e Schematic diagram showing the construct of full-length ccr9a gene driven by hsp70 promoter on tol2 vector (up). Fluorescent microscopy depicting the expression of hsp70:ccr9a-mCherry in WT at 96 hpf (down). f Immunoblot and quantification of Ccr9 protein level in WT and heat-shocked Tg(hsp70:ccr9a) embryos at 96 hpf, n = 3. g qPCR analysis of the relative mRNA levels of ccr9a in WT, atf7ip−/− mutants, heat-shocked Tg(hsp70:ccr9a) and atf7ip−/−;Tg(hsp70:ccr9a) embryos at 96 hpf, n = 3. h WISH analysis of ccr9a in thymus (white circles) of WT, atf7ip−/− mutants, heat-shocked Tg(hsp70:ccr9a) and heat-shocked atf7ip−/−;Tg(hsp70:ccr9a) embryos at 96 hpf, 3 independent experiments. i Number of coro1a:EGFP+/lyz:DsRed- cells entering the thymus every 30 min in WT, atf7ip−/− mutants, heat-shocked Tg(hsp70:ccr9a) and atf7ip−/−;Tg(hsp70:ccr9a) embryos, n = 3. j, k Confocal imaging showing lymphoid progenitors in thymus (white circles) of WT, atf7ip−/− mutants, heat-shocked Tg(hsp70:ccr9a) and atf7ip−/−;Tg(hsp70:ccr9a) embryos in cmyb:GFP transgenic background at 72 hpf. Quantification of cmyb+ cells is shown in (k), n = 6. l, m WISH analysis of cmyb and rag1 in thymus (white circles) of WT, atf7ip−/− mutants and heat-shocked atf7ip−/−;Tg(hsp70:ccr9a) embryos at 96 hpf. Red, dark gray and light gray squares indicate normal (cmyb/rag1: 45-90), small (cmyb/rag1: 10-45), and absence (cmyb/rag1: 0-10) foci in thymus, respectively. Quantifications of WISH distribution are shown in (m), 3 independent experiments. Scale bar, 100 μm (d, e, h, j, l). Quantifications (f, g, i, k, m) are represented as mean ± SD; ns, P > 0.05, *P < 0.05, **P < 0.01, ***P < 0.001, ****P < 0.0001. Student’s t test (unpaired, two-tailed). Source data are provided as a Source Data file.

Acknowledgments
This image is the copyrighted work of the attributed author or publisher, and ZFIN has permission only to display this image to its users. Additional permissions should be obtained from the applicable author or publisher of the image. Full text @ Nat. Commun.