IMAGE

Fig. 3

ID
ZDB-IMAGE-250807-67
Source
Figures for Chen et al., 2025
Image
Figure Caption

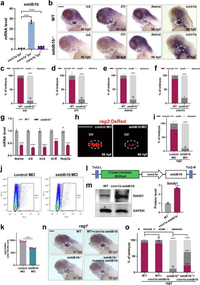
Fig. 3 setdb1b−/− mutation causes a defect in T lymphopoiesis. a qPCR analysis of the relative mRNA levels of setdb1b in coro1a-lyz-, coro1a+lyz- and coro1a+lyz+ cells at 60 hpf, n = 3. b–f WISH analysis of lck, il7r, ikaros and coro1a in thymus (white circles) of setdb1b−/− mutants and WT at 96 hpf. Red, dark gray and light gray squares indicate normal (lck: 30-60; il7r: 30-60; ikaros: 30-60; and coro1a: 45-90), small (lck: 10-30; il7r: 10-30; ikaros: 10-30; and coro1a: 20-45), and absence (lck: 0-10; il7r: 0-10; ikaros: 0-10; and coro1a: 0-20) foci in thymus, respectively. WISH quantifications are shown in (c-f), 3 independent experiments. g qPCR analysis of the relative mRNA levels of ikaros, lck, il7r, tcrα, tcrδ and foxp3a in whole embryos of setdb1b−/− mutants and siblings at 96 hpf, n = 3. h, i Confocal imaging showing lymphocyte in thymus (white circles) of control MO or setdb1b MO-injected WT embryos in Tg(rag2:DsRed) background at 96 hpf. Quantification of rag2+ cells is shown in (i), 3 independent experiments. j, k Representative FACS of rag2:DsRed cells in control MO or setdb1b MO-injected WT embryos at 96 hpf. Quantification of rag2+ cells is shown in (k), n = 5. l Schematic diagram showing the construct of full-length atf7ip gene driven by the coro1a promoter on tol2 vector. m Immunoblot and quantification depicting the protein level of Setdb1 in embryos injected with coro1a:setdb1b/tol2 constructs at 96 hpf, n = 3. n, o WISH analysis of rag1 in thymus (white circles) of WT, setdb1b−/− mutants and embryos injected with coro1a:setdb1b/tol2 constructs at 96 hpf. Red, dark gray and light gray squares indicate normal (45-90), small (10-45), and absence (0-10) foci in thymus, respectively. Quantifications of WISH are shown in (o), 3 independent experiments. Scale bar, 100 μm (b, h, n). Quantifications (a, c–f, g, i, k, m, o) are represented as mean ± SD; ns, P > 0.05, *P < 0.05, **P < 0.01, ***P < 0.001, ****P < 0.0001. Student’s t test (unpaired, two-tailed). Source data are provided as a Source Data file.

Acknowledgments
This image is the copyrighted work of the attributed author or publisher, and ZFIN has permission only to display this image to its users. Additional permissions should be obtained from the applicable author or publisher of the image. Full text @ Nat. Commun.