IMAGE

Fig. 1

ID
ZDB-IMAGE-250728-60
Source
Figures for Oyarbide et al., 2025
Image
Figure Caption

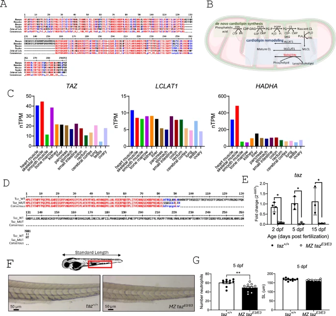
Fig. 1 CRISPR/Cas9 genome editing of zebrafish tafazzin. (A) Amino acid sequence alignment of TAFAZZIN in selected vertebrates. Conserved sequences indicated in red, similar in blue, and variable in black. Found only in primates, the TAFAZZIN gene contains an additional exon which encodes a unique 30 amino acid sequence. (B) Cardiolipin synthesis and remodeling pathways. (C) mRNA expression of enzymes (HADHA; Hydroxyacyl-CoA Dehydrogenase Trifunctional Multienzyme Complex Subunit Alpha; LCLAT1, Lysocardiolipin Acyltransferase 1; TAZ, TAFAZZIN) involved in cardiolipin remodeling in different human tissues (https://www.proteinatlas.org). (D) Protein sequence alignment of wild-type Tafazzin and mutant (tazE3) (E) RT-qPCR of tafazzin showing decreased transcript, perhaps secondary to nonsense-mediated decay, comparing to wildtype. (F) Sudan black staining of larvae for neutrophils at 5 dpf (G) Neutrophil quantitation and standard length at 5 dpf. *p<0.05; **p<0.01; MZ, maternal zygotic.

Acknowledgments
This image is the copyrighted work of the attributed author or publisher, and ZFIN has permission only to display this image to its users. Additional permissions should be obtained from the applicable author or publisher of the image. Full text @ Sci. Rep.