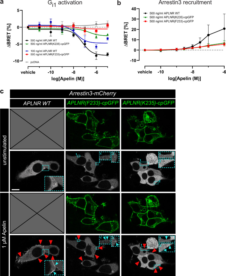
Gi1 protein dissociation (a) and Arrestin3 recruitment (b) BRET assay of APLNR wildtype (WT), APLNR(F233)-cpGFP, and APLNR(K235)-cpGFP after Apelin stimulation. ng/ml represents the amount of receptor plasmid DNA (ng) used to transfect one ml of cells. c HEK293 cells were transiently transfected with Arrestin3-mCherry together with either APLNR WT, APLNR(F233)-cpGFP or APLNR(K235)-cpGFP. Cytoplasmic Arrestin3-mCherry localization is observed in unstimulated conditions. Apelin stimulation leads to a substantial translocation of Arrestin3-mCherry in APLNR WT co-transfected HEK293 cells. In contrast, only a minor fraction of Arrestin3-mCherry is membrane-localized when co-transfected with either APLNR(F233)-cpGFP or APLNR(K235)-cpGFP after Apelin stimulation. Arrowheads indicate membrane-localized Arrestin3-mCherry. Data are presented as mean values ± SEM from three independent experiments (a) and ±StD from four independent experiments (b) conducted in transiently transfected HEK293A cells (a) or transiently transfected HEK293T cells (b, c). cpGFP circularly permuted GFP, HEK293 human embryonic kidney 293. Source data are provided as a Source Data file.
Acknowledgments
This image is the copyrighted work of the attributed author or publisher, and
ZFIN has permission only to display this image to its users.
Additional permissions should be obtained from the applicable author or publisher of the image.
Full text @ Nat. Commun.
Your Input Welcome
Thank you for submitting comments. Your input has been emailed to ZFIN curators who may contact you if
additional information is required.
Oops. Something went wrong. Please try again later.