IMAGE

Fig. 4

ID
ZDB-IMAGE-250722-8
Source
Figures for Evans et al., 2025
Image
Figure Caption

Fig. 4

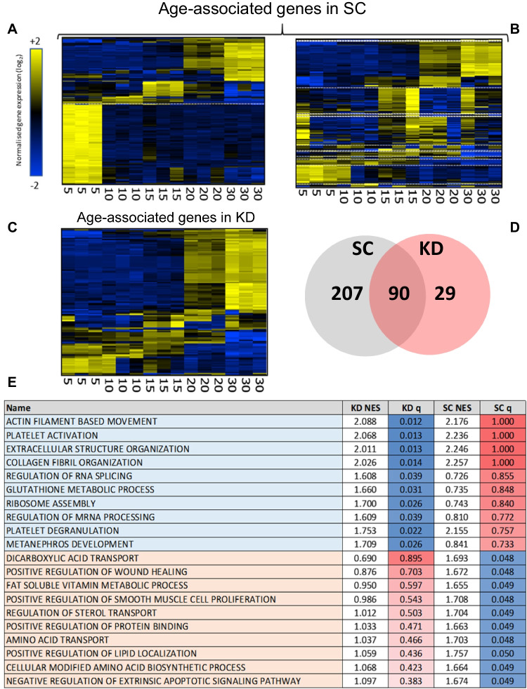
Transcriptomic analysis of standard control and grb10a knockdown gene expression over the first 30 dpf. Hierarchically clustered heat maps of gene expression generated from an Affymetrix GeneChip™ Zebrafish Genome Array of SC and KD zebrafish RNA, taken at 5, 10, 15, 20, and 30 dpf. (A) Expression of age-related genes in SC segregates into three clusters in SC zebrafish. (B) Clustering of the same age-related genes (identified in A) is disrupted in KD. Notably, the cluster of genes expressed at 5 dpf in SC are expressed at a variety of time points in KD. (C) Analysing the KD dataset independently highlights a set of genes with age related gene expression which fall into two clusters. (D). Venn diagram of age associated genes identified separately in SC and KD demonstrates that only a small proportion of SC age associated genes (30%, 90/297) remained age associated in KD. (E) Gene set enrichment analysis, using the GO Biological Process Ontology gene list, of the age related genes in the SC and KD datasets. The top 20 most enriched pathways with differential expression are included here, with associated normalised enrichment scores and q-values

Acknowledgments
This image is the copyrighted work of the attributed author or publisher, and ZFIN has permission only to display this image to its users. Additional permissions should be obtained from the applicable author or publisher of the image. Full text @ Cell. Mol. Life Sci.