IMAGE

Fig. 4

ID
ZDB-IMAGE-250722-55
Source
Figures for Fehilly et al., 2025
Image
Figure Caption

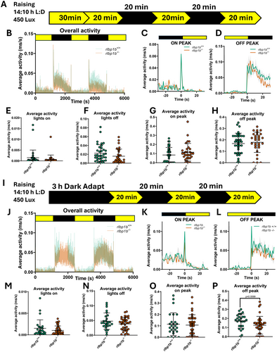
Fig. 4 rlbp1b knockout larvae have a deficit in VMR behavior when dark adapted. (A) Schematic of raising and experimental parameters for standard VMR assays using < 131 hpf rlbp1b−/− knockout zebrafish larvae. (B) Graph showing the overall average activity of rlbp1b+/+ and rlbp1b−/− larvae (n ≥ 30 larvae per group, three biological replicates). (C) Average activity from 25 s before and after the both lights on transitions. (D) Average activity from 25 s before and after both lights off transitions. (E) Average activity per larvae during light periods of the experiment. (F) Average activity per larvae during dark periods of the experiment. (G) Average peak activity in the 5 s following both lights on transitions per larvae. (H) Average peak activity in the 5 s following both lights off transitions per larvae. (I) Schematic of raising and experimental parameters for 3 h dark adapted VMR assays using < 131 hpf rlbp1b−/− knockout zebrafish larvae. (J) Graph showing the overall average activity of rlbp1b+/+ and rlbp1b−/− larvae (n ≥ 36 larvae per group, three biological replicates). (K) Average activity from 25 s before and after both lights on transitions. (L) Average activity from 25 s before and after both lights off transitions. (M) Average activity per larvae during light periods of the experiment. (N) Average activity per larvae during dark periods of the experiment. (O) Average peak activity in the 5 s following both lights on transitions per larvae. (P) Average peak activity in the 5 s following both lights off transitions per larvae. p = 0.0099, Mann–Whitney U test. All graphs show mean ± standard deviation except C, D, K, L which show the standard error of the mean.

Acknowledgments
This image is the copyrighted work of the attributed author or publisher, and ZFIN has permission only to display this image to its users. Additional permissions should be obtained from the applicable author or publisher of the image. Full text @ FASEB J.