IMAGE

Fig. 8

ID
ZDB-IMAGE-250722-51
Source
Figures for Sweeney et al., 2025
Image
Figure Caption

Fig. 8

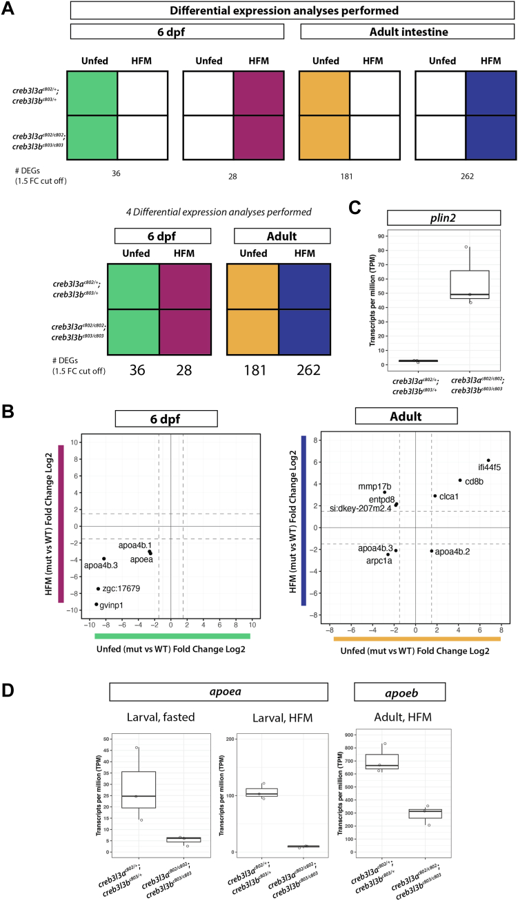
RNA sequencing analysis of creb3l3 mutants at larval and adult stages. A: Visual description of the 4 different analyses performed. Using a cut off of 1.5 for log2 fold change (FC), 6 dpf unfed creb3l3 double mutants have 36 differentially expressed genes (DEGs) compared to double heterozygous siblings (green analysis). After a high-fat meal (HFM), 6 dpf creb3l3 double mutants have 28 DEGs (pink). The number of DEGs significantly increases in adult animals. In the unfed state, creb3l3 double mutant adults have 181 DEGs (orange), and after an HFM, creb3l3 adults had 262 DEGs compared to double heterozygous siblings (blue analysis). B: The lists of DEGs between each feeding condition were compared for each age group and cross plotted (green versus pink and orange versus blue). In 6 dpf animals, apoa4b.1, apoa4b.3, apoea, zgc:17,679, and gvinp1 were genes that were downregulated in creb3l3 mutants in both feeding conditions. In adult animals, clca1, cd8b, and ifi44f5 are upregulated in creb3l3 mutants in both unfed and fed conditions. apoa4b.2 is upregulated in unfed, adult creb3l3 mutants, but downregulated after a HFM. mmp17b, entpd8, and si:dkey-207m2.4 are upregulated in creb3l3 mutants after a HFM but downregulated in unfed creb3l3 mutants. apoa4b.3 and arpc1a are downregulated in creb3l3 mutant adults regardless of feeding. C: plin2 expression fasted creb3l3 adults. D: Expression of apoea and apoeb is downregulated in larval and adult creb3l3 mutants. Creb3l3, cAMP-responsive element-binding protein 3–like 3; dpf, days post fertilization; Plin, perilipin.

Acknowledgments
This image is the copyrighted work of the attributed author or publisher, and ZFIN has permission only to display this image to its users. Additional permissions should be obtained from the applicable author or publisher of the image. Full text @ J. Lipid Res.