IMAGE

Fig. 6

ID
ZDB-IMAGE-250722-49
Source
Figures for Sweeney et al., 2025
Image
Figure Caption

Fig. 6

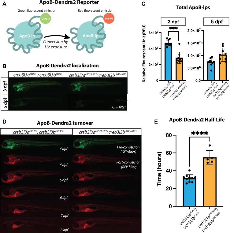
ApoB-Dendra2 reporter localization in creb3l3 mutants. A: Schematic of ApoB-Dendra2 fusion. Dendra2 is endogenously fused to the C terminus of ApoBb.1 for in vivo characterization of the ApoB-lp profile. The unconverted form of Dendra2 is visualized with a GFP filter. UV exposure irreversibly photoconverts Dendra2 to emit fluorescence visualized by the RFP filter. B: GFP filter showing ApoB-Dendra2 signal in 3 and 5 dpf zebrafish in creb3l3 double homozygous and double heterozygous siblings. Images are representative of 3 independent clutches; in each clutch, there were 4–10 animals per genotype. All fish used in these experiments were homozygous for the ApoBb.1-Dendra2 reporter and were compared to apoBb.1+/+ for background fluorescence. Unpaired t-tests ∗∗∗P < 0.0005. C: Quantification of fluorescent signal at 3 and 5 dpf. n = 9–10 animals per genotype. D: Representative images of ApoB-Dendra2 reporter in creb3l3 double homozygous mutants and creb3l3 double heterozygous siblings. The same fish is imaged every 24 h from 4 to 8 dpf. Before UV exposure (preconversion) images were taken using the GFP filter and pseudo-colored green. After UV exposure (post conversion) images were taken using an RFP filter and pseudo-colored red. Images are representative of three independent clutches; in each clutch, there were 4–10 animals per genotype. E: Quantification of RFP fluorescent signal from 4 to 8 dpf to measure half-life of ApoB-Dendra2 particles. N = 3 clutches; n = 4–10 individuals per genotype per clutch; unpaired t-tests ∗∗∗∗P < 0.0001. ApoB-lp, apolipoprotein-B–containing lipoprotein; Creb3l3, cAMP-responsive element-binding protein 3–like 3; dpf, days post fertilization.

Figure Data
Acknowledgments
This image is the copyrighted work of the attributed author or publisher, and ZFIN has permission only to display this image to its users. Additional permissions should be obtained from the applicable author or publisher of the image. Full text @ J. Lipid Res.