IMAGE

Fig. 4

ID
ZDB-IMAGE-250714-44
Source
Figures for Wang et al., 2025
Image
Figure Caption

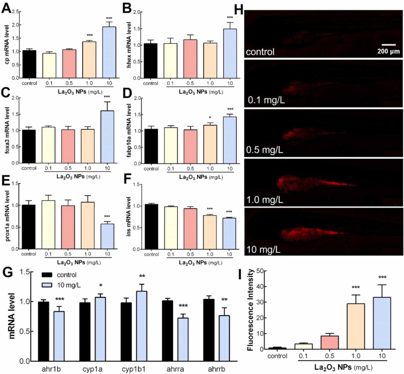
Fig. 4 La2O3 NPs induced the change of liver development gene expression and the activation of the ahr signaling pathway in zebrafish. The mRNA expression of (A) cp, (B) hhex, (C) foxa3, (D) fabp10a, (E) prox1a, (F) ins after zebrafish larvae were exposed to La2O3 NPs. (G) ahr signaling pathway in zebrafish larvae exposed to La2O3 NPs. (H-I) Fluorescence intensity of cyp1a-mcherry zebrafish larvae exposed to La2O3 NPs to 120 hpf. Values are expressed as mean ± SEM. Statistical analysis was done by One-way ANOVA and Bonferroni test, compared to the control group, *p < 0.05, * *p < 0.01, * **p < 0.001.

Acknowledgments
This image is the copyrighted work of the attributed author or publisher, and ZFIN has permission only to display this image to its users. Additional permissions should be obtained from the applicable author or publisher of the image. Full text @ Ecotoxicol. Environ. Saf.