IMAGE

Fig. 2

ID
ZDB-IMAGE-250714-42
Source
Figures for Wang et al., 2025
Image
Figure Caption

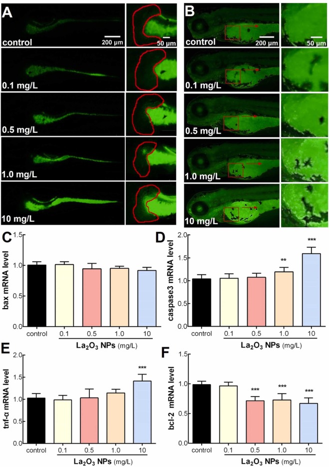
Fig. 2 La2O3 NPs induced oxidative stress and apoptosis in zebrafish larvae. (A) Reactive oxygen species (ROS) content in zebrafish larvae after treatment by La2O3 NPs at 120 hpf. (B) AO staining of zebrafish larvae exposed to 72 hpf. The mRNA expression of (C) bax, (D) caspase3, (E) tnf-a, (F) bcl-2 after zebrafish larvae were exposed to La2O3 NPs. Values are expressed as mean ± SEM. Statistical analysis was done by One-way ANOVA and Bonferroni test, compared to the control group, *p < 0.05, * *p < 0.01, * **p < 0.001.

Acknowledgments
This image is the copyrighted work of the attributed author or publisher, and ZFIN has permission only to display this image to its users. Additional permissions should be obtained from the applicable author or publisher of the image. Full text @ Ecotoxicol. Environ. Saf.