IMAGE

Fig. 2

ID
ZDB-IMAGE-250702-41
Source
Figures for Han et al., 2025
Image
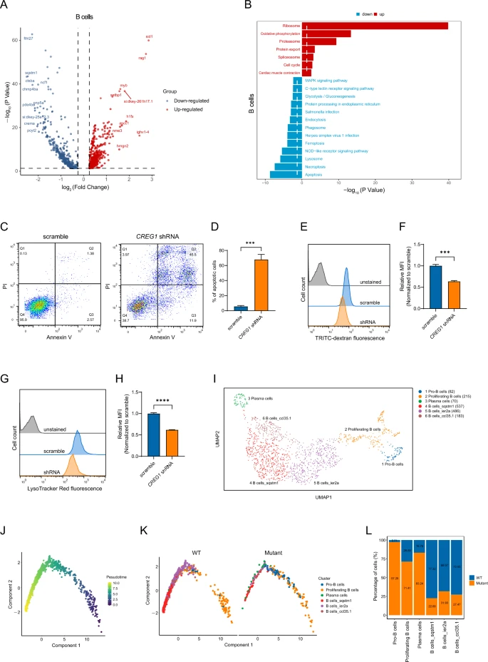
Figure Caption

Fig. 2 Comparative analysis of B cells between WT and creg1−/− fish. A Volcano diagram showing the DEGs in B cells between WT and creg1−/− fish. B KEGG pathway enrichment analysis of DEGs in B cells between WT and creg1−/− fish. C FACS analysis of U2932 cell apoptosis via Annexin V/PI staining. D Quantification of the percentage of Annexin V-positive U2932 cells of C. E FACS analysis of U2932 cell endocytosis via TRITC-dextran staining. F Quantitative analysis of TRITC-dextran mean fluorescence intensity (MFI) of E. G FACS analysis of U2932 cell lysosomal activity via LysoTracker Red staining. H Quantitative analysis of LysoTracker Red MFI of G. I UMAP plot showing unsupervised subclustering of B cells from both WT and creg1−/− kidney marrow. J, K Pseudotime trajectory analysis of B subclusters. L Fraction of each subcluster of B cells between WT and creg1−/− fish. Data shown are the mean ± SEM. Statistical significance was calculated using the Student's t-test. ***p < 0.001; ****p < 0.0001

Acknowledgments
This image is the copyrighted work of the attributed author or publisher, and ZFIN has permission only to display this image to its users. Additional permissions should be obtained from the applicable author or publisher of the image. Full text @ Cell Biosci.