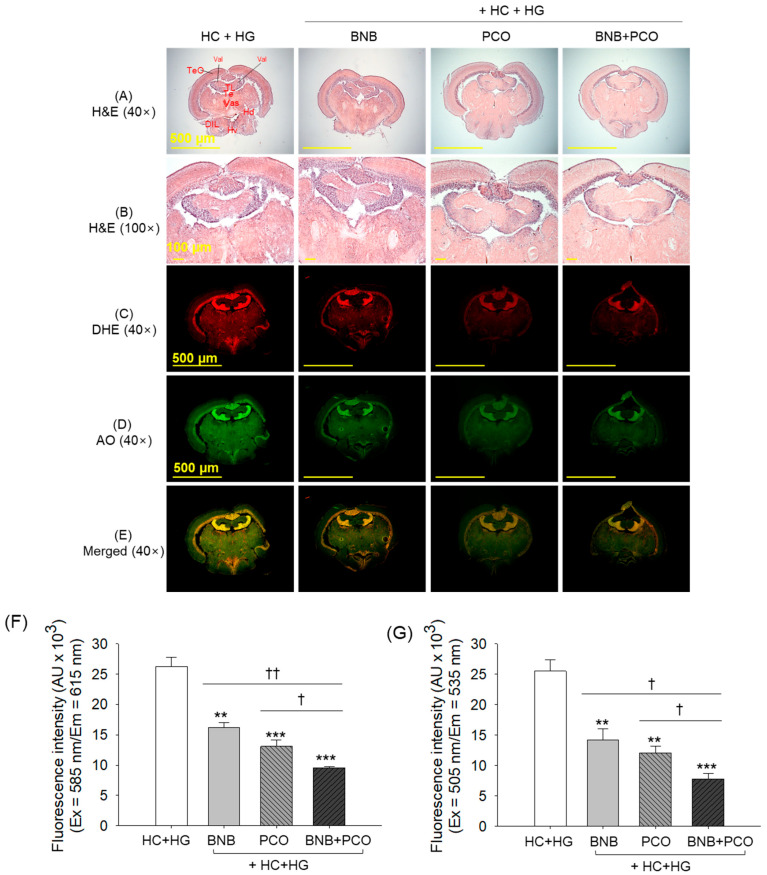
Brain histology after 6 weeks of consumption of banaba (BNB, 0.1% w/w), policosanol (PCO, 0.1% w/w), and mixture of the banaba and policosanol (BNB+PCO, each 0.1% w/w) supplemented with high cholesterol (HC, 4% w/w) and high galactose (HG, 30% w/w) diet. (A,B) Hematoxylin and eosin (H&E) staining at 40× and 100× magnification, respectively. (C) Dihydroethidium (DHE) staining. (D) Acridine orange (AO) staining and (E) merge images of DHE and AO staining. (F,G) Quantification of DHE and AO fluorescent intensities. The ** and *** underscore the significant variance at p < 0.01 and p < 0.001, vs. HC+HG group. The † and †† highlight significant differences at p < 0.05 and p < 0.01, vs. BNB+PCO.
Acknowledgments
This image is the copyrighted work of the attributed author or publisher, and
ZFIN has permission only to display this image to its users.
Additional permissions should be obtained from the applicable author or publisher of the image.
Full text @ Pharmaceuticals (Basel)
Your Input Welcome
Thank you for submitting comments. Your input has been emailed to ZFIN curators who may contact you if
additional information is required.
Oops. Something went wrong. Please try again later.