IMAGE

Fig. 6

ID
ZDB-IMAGE-250619-6
Source
Figures for Braaker et al., 2025
Image
Figure Caption

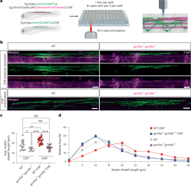
Fig. 6 mGluR5 mediates myelin sheath growth in response to opto-stimulation of chx10 interneurons.

a, Experimental setup for long-term (16 h) opto-stimulation of individual ChRimsonR-positive and -negative Tg(mbp:memGCaMP7s) fish. Fish were screened for transgenesis, responsiveness to opto-stimulation and placed in individual wells of a 96-well plate and optically stimulated for 16 h before myelin morphology was assessed. b, Representative images, following 16 h of opto-stimulation, of a WT (left) and grm5a−/−grm5b−/− mutant (right) expressing Tg(chx10:ChRimsonR–tdTomato;mbp:memGCaMP7s) (ChR+) (WT N = 21, grm5a−/−grm5b−/−N = 18) (top). Representative images of Tg(mbp:memGCaMP7s), ChRimsonR–tdTomato negative (ChR) WT (left) and grm5a−/−grm5b−/− mutants (right) following 16 h of opto-stimulation (WT N = 13, grm5a−/−grm5b−/−N = 9) (bottom). Scale bar, 10 µm. c, Avg. myelin sheath length per WT and grm5a−/−grm5b−/− ChR+ and ChR animals (one-way ANOVA; P < 0.0001; Tukey’s multiple comparisons; WT ChR+ versus WT ChRP = 0.0032; WT ChR+ versus grm5a−/−grm5b−/− ChR+P < 0.0001; WT ChR+ versus grm5a−/−grm5b−/− ChRP < 0.0001; WT ChR versus grm5a−/−grm5b−/− ChR+P = 0.1636; WT ChR versus grm5a−/−grm5b−/− ChRP = 0.0488; grm5a−/−grm5b−/− ChR+ versus grm5a−/−grm5b−/− ChRP = 0.7810) WT ChRN = 13, 18.02 ± 4.73 WT ChR+N = 21, 22.24 ± 3.16 grm5a−/−grm5b−/− ChRN = 18, 14.24 ± 2.44 grm5a−/−grm5b−/− ChR+N = 18, 15.51 ± 2.40. d: Relative frequency distribution of individual sheath lengths, measured post-stimulation (WT ChR+n = 462, 21.67 µm; WT ChRn = 315, 16.23 µm; grm5a−/−grm5b−/− ChR+n = 271, 14.04 µm; grm5a−/−grm5b−/− ChRn = 271, 15.11 µm). Data are shown as mean ± s.d.

Source data

Acknowledgments
This image is the copyrighted work of the attributed author or publisher, and ZFIN has permission only to display this image to its users. Additional permissions should be obtained from the applicable author or publisher of the image. Full text @ Nat. Neurosci.