IMAGE

Fig. 3

ID
ZDB-IMAGE-250619-3
Source
Figures for Braaker et al., 2025
Image
Figure Caption

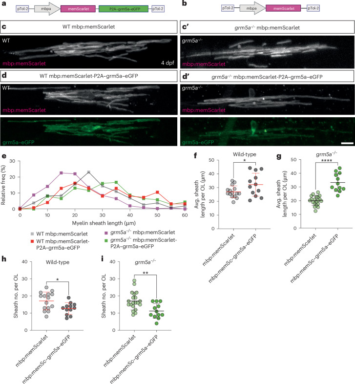
Fig. 3 Oligodendrocyte-restricted expression of grm5a promotes myelin sheath elongation.

a, Construct used to express mGluR5 tethered to eGFP, alongside a membrane anchored reporter mScarlet, in myelinating oligodendrocytes. b, Control construct used to express fluorescent reporter in myelinating oligodendrocytes. c,c′, Images of oligodendrocytes expressing control mbp:memScarlet in wild-type (WT) (c) (N = 15) and grm5a−/− (c′) (N = 20) animals at 4 dpf. d,d′, Oligodendrocytes expressing mbp:memScarlet-P2A–grm5a–eGFP in WT (d) (N = 12) and grm5a−/− (d′) (N = 12) animals at 4 dpf. Scale bar, 10 μm. e, Relative frequency distribution of individual myelin sheath lengths. WT mbp:memScarlet n = 265 (mean 26.49 µm); WT mbp:memScarlet-P2A–grm5a–eGFP n = 124 (mean 31.55 µm); grm5a−/− mbp:memScarlet n = 365 (mean 19.54 µm); grm5a−/− mbp:memScarlet-P2A–grm5a–eGFP n = 138 (mean 31.58 µm). f, Mean sheath length of WT oligodendrocytes expressing mbp:memScarlet-P2A–grm5a–eGFP (N = 12, 32.19 ± 8.41) or mbp:memScarlet (N = 15, 26.92 ± 4.28) (two-sided unpaired t-test, P = 0.0445). g, Mean myelin sheath length of grm5a−/− oligodendrocytes expressing mbp:memScarlet-P2A–grm5a–eGFP (N = 12, 33.25 ± 6.57) or mbp:memScarlet (N = 20, 20.05 ± 3.45) (two-sided unpaired t-test, P = <0.0001). h, Sheath number per oligodendrocytes expressing mbp:memScarlet-P2A–grm5a–eGFP (12.67 ± 3.46) or mbp:memScarlet (17.13 ± 5.17) (two-sided unpaired t-test, P = 0.0164). i, Sheath number per oligodendrocytes in grm5a−/− mutants expressing mbp:memScarlet-P2A–grm5a–eGFP (N = 12, 11.25 ± 4.33) or mbp:memScarlet (N = 20, 17.1 ± 5.21) (two-sided unpaired t-test, P = 0.0027). Scale bar, 10 μm. Data show mean ± s.d.

Source data

Acknowledgments
This image is the copyrighted work of the attributed author or publisher, and ZFIN has permission only to display this image to its users. Additional permissions should be obtained from the applicable author or publisher of the image. Full text @ Nat. Neurosci.