IMAGE

Fig. 5.

ID
ZDB-IMAGE-250611-79
Source
Figures for Wu et al., 2025
Image
Figure Caption

Fig. 5.

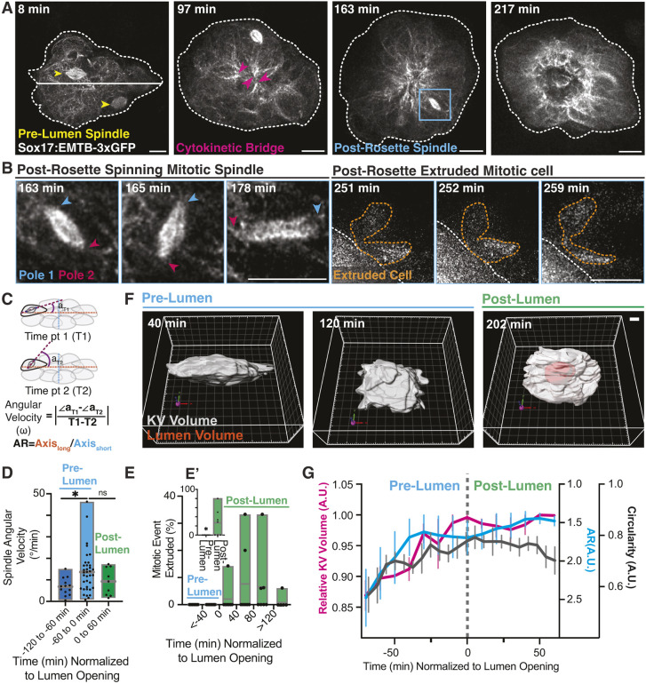
Early KV divisions stably position spindles until the KV starts rounding, then the few cells that enter mitosis are unable to stably position their spindle and are extruded. (A,B) Stills from time-lapse movie of microtubule organization during KV formation (Sox17:EMTB-3xGFP, gray). KVs are outlined (white dashed line). Highlighted are spindles (yellow arrowheads) and cytokinetic bridges (pink arrowheads). The blue boxed region is magnified in B showcasing a spinning mitotic spindle that becomes extruded. Mitotic spindle poles are noted with blue and pink arrowheads. An extruded cytokinetic KV cell post-spinning event is outlined (orange dashed line). Scale bars: 10 μm. See also Movie 3. (C) Method of measurement of the KV aspect ratio (AR) and the angular velocity of the spindle (ω∠a), illustrated schematically. (D,E) Floating bar graphs depicting the maximum, minimum and mean of KV spindle angular velocity (D) and mitotic extrusion events (E). For D, 58 spindle poles from seven embryos across six clutches were measured. *P<0.05 (one-way ANOVA). For E, the percentage of extruded mitotic events in 40 min bins relative to lumen formation were measured for seven embryos from six clutches. (E′) The percentage of mitotic events with post mitotic cell extrusions pre- versus post-lumen formation. n=7 embryos from 6 clutches. *P<0.05 (unpaired two-tailed t-tests). ns, not significant. (F) 3D surface rendering of a representative KV (gray) at pre-lumen stage (40 min, left; 120 min, middle) and post-lumen stage (202 min, right). The x-axis, y-axis and z-axis are indicated by red, green and blue arrows of the reference frame, respectively. Scale bar: 10 μm. (G) Relative KV volume (magenta; n=3 from 3 clutches), AR (cyan; n=7 from 6 clutches) and circularity (gray; n=6 from 6 clutches) over time normalized to lumen opening (marked by gray dashed line). Error bars represent s.e.m. A.U., arbitrary units.

Acknowledgments
This image is the copyrighted work of the attributed author or publisher, and ZFIN has permission only to display this image to its users. Additional permissions should be obtained from the applicable author or publisher of the image. Full text @ Development