IMAGE

Fig. 4

ID
ZDB-IMAGE-250610-58
Source
Figures for Wan et al., 2025
Image
Figure Caption

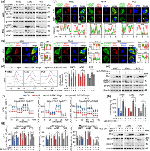
Fig. 4 sptA induces mitochondrial dysfunction in NSCLC by down-regulating mitoSTAT3. (a) Cells were treated with sptA for 24 h. The WCL and Mito fractions were isolated and then analysed by Western blot (n = 5). (b) Cells were treated with sptA (H460: 40 nM; A549: 40 nM; PC9: 60 nM) for 24 h, and mitochondria were then stained with MitoTracker Red and analysed using an immunofluorescence assay (n = 5). Scale bar = 15 μm. (c) Cells were co-transfected with MLS-STAT3-EGFP and Mito-DsRed for 24 h, treated with sptA (H460: 40 nM; A549: 40 nM; PC9: 60 nM) for 24 h and then observed using live cell imaging (n = 5). Scale bar = 15 μm. (d) Cells were transfected with MLS-STAT3 for 24 h and then treated with sptA (H460: 40 nM; A549: 40 nM; PC9: 60 nM) for 24 h. mPTP opening was measured with flow cytometry using calcein AM dye (n = 5). (e–i) Cells were transfected with MLS-STAT3 for 24 h and then treated with sptA (H460: 40 nM; A549: 40 nM; PC9: 60 nM) for 24 h (n = 5). Then, Western blot was performed (e, i). The OCR was detected with a Seahorse XF24 (f, g), and cell viability was evaluated using a CCK-8 assay (h). Data shown are means ± SD, with individual values in (d, g, h). *P < 0.05, significantly different as indicated.

Acknowledgments
This image is the copyrighted work of the attributed author or publisher, and ZFIN has permission only to display this image to its users. Additional permissions should be obtained from the applicable author or publisher of the image. Full text @ Br. J. Pharmacol.