IMAGE

Fig. 3

ID
ZDB-IMAGE-250610-57
Source
Figures for Wan et al., 2025
Image
Figure Caption

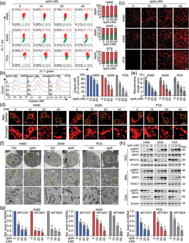
Fig. 3 sptA induces mitochondrial dysfunction in NSCLC cells. (a) Cells were treated with sptA for 24 h and stained with JC-1 to assess the ΔΨm (n = 5). (b) Cells were treated with sptA for 24 h, and mPTP opening was measured with flow cytometry using calcein AM dye (n = 5). (c) Cells were treated with sptA for 24 h. Mitochondria were stained with MitoSOX™ red FM, and mtROS accumulation was observed using confocal microscopy (n = 5). Scale bar = 50 μm. (d) Cells were transfected with Mito-DsRed for 24 h and then treated with sptA for 24 h; the mitochondria were visualised using confocal microscopy (n = 10). Scale bar = 10 μm. (e) The average mitochondrial length was determined for 10 cells in each experiment. (f) Cells were incubated with sptA (H460: 40 nM; A549: 40 nM; PC9: 60 nM) for 24 h. Ultrastructural features of mitochondria were detected using TEM (n = 5). Scale bar = 1 μm. (g) Cells were treated with sptA for 24 h. mtDNA was isolated and then analysed using qPCR (n = 5). (h) Cells were treated with sptA for 24 h. The whole cell lysate (WCL), cytosolic (Cyto) and mitochondrial (Mito) fractions were isolated and then analysed using Western blot (n = 5). Data shown are means ± SD, with individual values in (b, e, g). *P < 0.05 significantly different from control (0 nM sptA).

Acknowledgments
This image is the copyrighted work of the attributed author or publisher, and ZFIN has permission only to display this image to its users. Additional permissions should be obtained from the applicable author or publisher of the image. Full text @ Br. J. Pharmacol.