IMAGE

Fig. 3

ID
ZDB-IMAGE-250609-43
Source
Figures for Chen et al., 2025
Image
Figure Caption

Fig. 3

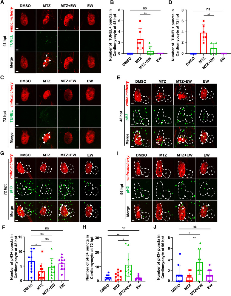
Eerdun-Wurile (EW) reduces apoptosis of cardiomyocytes and promotes proliferation of cardiomyocytes. Representative images of TUNEL staining in the control, metronidazole (MTZ) ablation, EW treatment groups and EW alone at 48 hpt (A), 72 hpt (C). White arrows indicate TUNEL positive (TUNEL +) cardiomyocytes (CMs). Statistical analysis of apoptosis cardiomyocyte at 48 (B), 72 hpt (D). Immunofluorescent analysis of cardiomyocytes proliferation at 48 (E), 72 (G), and 96 hpt (I). White arrows indicate phosphorylated histone H3 positive (pH3 +) cardiomyocytes (CMs). Statistical analysis of cardiomyocytes proliferation at 48 (F), 72 (H), and 96 hpt (J). *, P < 0.05; **, P < 0.01. Scale bar, 20 μm

Acknowledgments
This image is the copyrighted work of the attributed author or publisher, and ZFIN has permission only to display this image to its users. Additional permissions should be obtained from the applicable author or publisher of the image. Full text @ Cell Regen (Lond)