IMAGE

Fig. 2

ID
ZDB-IMAGE-250609-41
Source
Figures for Chen et al., 2025
Image
Figure Caption

Fig. 2

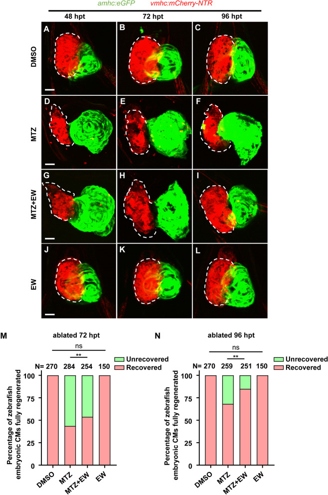
Eerdun-Wurile (EW) promotes myocardial injury repair. Representative images of ventricular morphology of embryos in the control (A-C), metronidazole (MTZ) ablation (D-F), EW treatment (G-I) groups and EW alone (J-L). Statistical analysis of myocardial regeneration at 72 hpt (M). Statistical analysis of myocardial regeneration at 96 hpt (N). **, P < 0.01. Scale bar, 20 μm

Acknowledgments
This image is the copyrighted work of the attributed author or publisher, and ZFIN has permission only to display this image to its users. Additional permissions should be obtained from the applicable author or publisher of the image. Full text @ Cell Regen (Lond)