IMAGE

Fig. 4.

ID
ZDB-IMAGE-250603-33
Source
Figures for Tapia et al., 2025
Image
Figure Caption

Fig. 4.

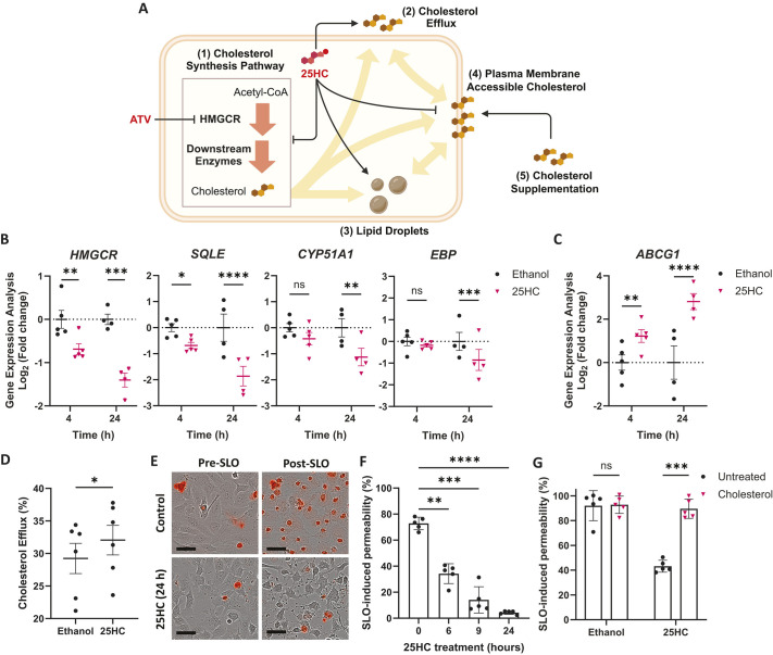
25HC remodels cholesterol metabolism in human brain endothelial cells. (A) Cellular cholesterol remodelling induced by 25HC. 25HC inhibits cholesterol synthesis (1), promotes cholesterol efflux (2), and induces the internalisation and storage of cholesterol in the form of lipid droplets (3). These changes lead to the depletion of plasma membrane-accessible cholesterol (4), which can be rescued with cholesterol supplementation (5). (B,C) Expression of HMGCR, SQLE, CYP51A1, EBP (B) and ABCG1 (C) genes in hCMEC/D3 cells after 25HC treatment (5 μM, 4 and 24 h). (D) hCMEC/D3 cells were loaded with fluorescent cholesterol (1 h) before 25HC treatment (5 μM, 16 h). Cholesterol efflux in fresh medium (for 4 h) was measured by fluorescence. (E,F) hCMEC/D3 cells were pre-treated with 25HC (5 μM, 0 to 24 h) before incubation with streptolysin O (SLO). Membrane permeability was measured by To-Pro-3+ uptake (red signal) before and after SLO; representative images (E) and quantification (F) are shown. Scale bars: 37.5 µm. (G) Permeability of hCMEC/D3 cells, pre-treated with 25HC (5 μM, 6 h) and then with soluble cholesterol (80 μM, 1 h), after SLO incubation. Data expressed as mean±s.d. ns, nonsignificant; *P<0.05; **P<0.01; ***P<0.001; ****P<0.0001; determined by paired two-tailed t-test (D), randomised block one-way ANOVA with Dunnett's post hoc test compared to 0 µM (F), or randomised block two-way ANOVA with Sidak's post-hoc test compared to control (B,C,G).

Acknowledgments
This image is the copyrighted work of the attributed author or publisher, and ZFIN has permission only to display this image to its users. Additional permissions should be obtained from the applicable author or publisher of the image. Full text @ Dis. Model. Mech.