IMAGE

Fig. 6.

ID
ZDB-IMAGE-250515-52
Source
Figures for Zheng et al., 2025
Image
Figure Caption

Fig. 6.

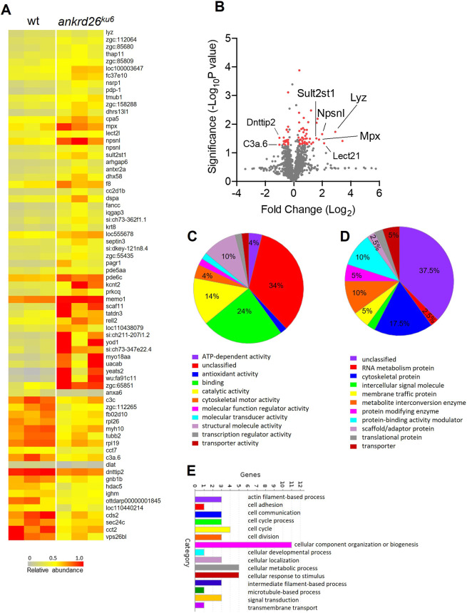
Differential proteomics in mature thrombocytes from wt and ankrd26ku6 zebrafish. (A) Heat map showing the 71 differentially expressed proteins identified in the mature thrombocytes from wt and ankrd26ku6 zebrafish. Ranking is based on fold change >1.25 (n=3). (B) Volcano plot demonstrating the fold change of 2425 proteins in mature thrombocytes from ankrd26ku6 zebrafish (n=3) compared with those from wt controls (n=3). Each sample represents pooled blood from ten individual zebrafish. Red dots represent 71 differentially expressed proteins with significant fold change >1.25 (P<0.05). (C-E) Molecular functions (C), classes (D) and cellular processes (E) of proteins with significantly changed expression in mature thrombocytes of ankrd26ku6 zebrafish compared with those of wt controls.

Acknowledgments
This image is the copyrighted work of the attributed author or publisher, and ZFIN has permission only to display this image to its users. Additional permissions should be obtained from the applicable author or publisher of the image. Full text @ Dis. Model. Mech.