IMAGE

Fig. 2

ID
ZDB-IMAGE-250515-36
Source
Figures for Bochen et al., 2025
Image
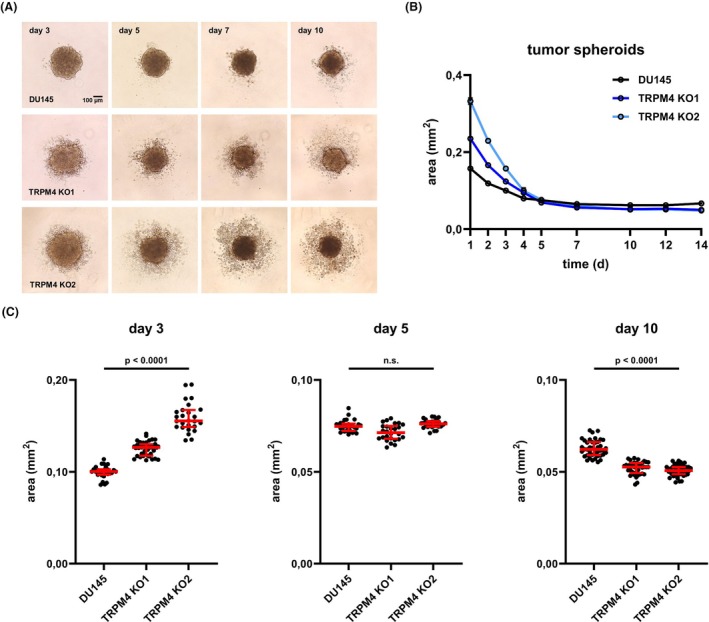
Figure Caption

Fig. 2

Transient receptor potential melastatin‐4 (TRPM4) knockout (KO) affects tumor spheroid formation, size and adhesion. (A) Representative microscopic images of tumor spheroids from DU145 cells and corresponding TRPM4 KO clones (n = 4). Scale bar indicates 100 μm. (B) Development of spheroid size over time was quantified by measuring the area of the core spheroid at the largest diameter (n = 4). (C) Statistical analysis of spheroid size on days 3, 5, and 10 postseeding. All individual values are plotted as dots in the graph. The median is shown as a red line, whiskers represent the interquartile range. Significance levels for data from both clones in C are given relative to DU145 cells. Differences between samples were analyzed using one‐way ANOVA followed by Dunnett's post‐hoc test.

Acknowledgments
This image is the copyrighted work of the attributed author or publisher, and ZFIN has permission only to display this image to its users. Additional permissions should be obtained from the applicable author or publisher of the image. Full text @ Mol. Oncol.