IMAGE

Fig. 4

ID
ZDB-IMAGE-250507-96
Source
Figures for Zhang et al., 2025
Image
Figure Caption

Fig. 4

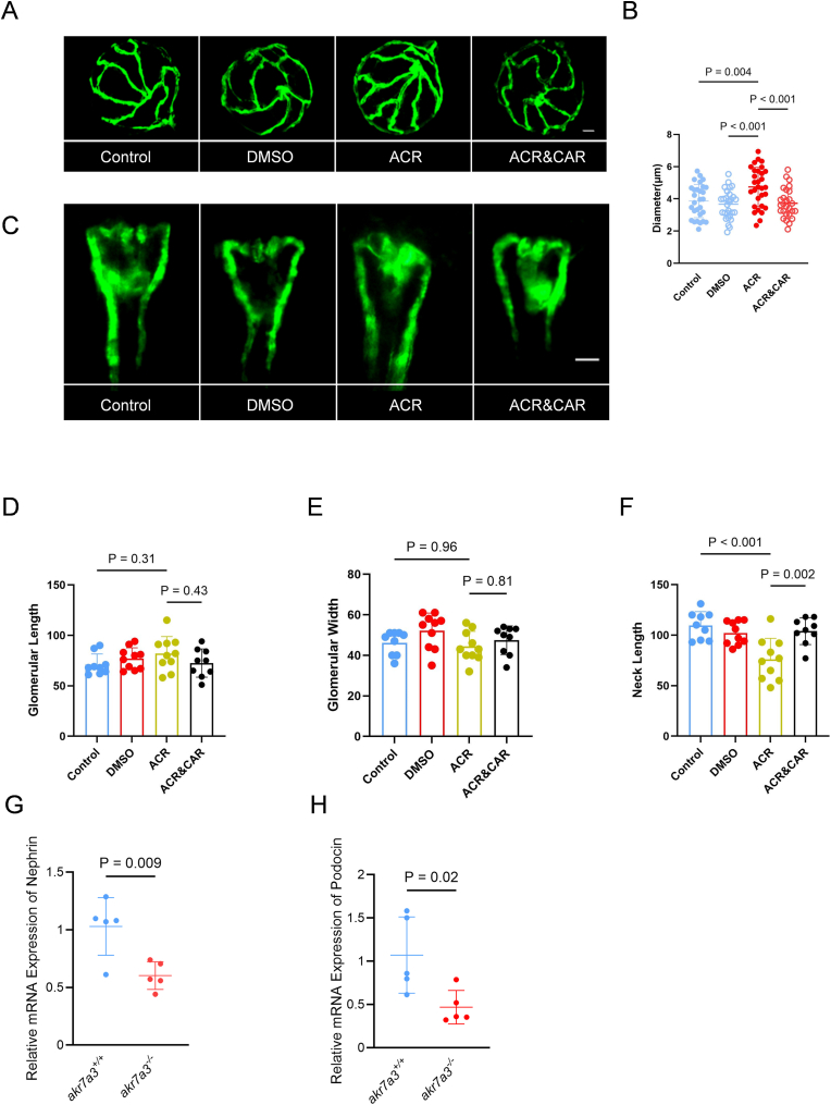
Exogenous ACR induced dilation of hyaloid blood vessels and pronephric nephron alterations in zebrafish. (A–B) Representative confocal images and quantification of hyaloid vasculature in larvae at 5dpf. A significant increase in diameter of hyaloid vasculature was observed in akr7a3+/+ larvae incubated with 10 μM ACR. n = 27–30, white scale bar = 30 μm. (C) Fluorescence microscopy images of pronephric nephrons at 48hpf. Larvae of akr7a3+/+ were incubated with ACR, ACR&CAR, or equivalent volume of DMSO as indicated, white scale bar = 50 μm. (D–F) Quantification of pronephric nephron indicated unchanged glomerular length (D) and glomerular width (E). However, neck length (F) was significantly reduced after ACR incubation compared to control group, while the reduced neck length was rescued in ACR&CAR co-incubation group. n = 9/10. (G–H) Expression levels of nephrin (G) and podocin (H) were significantly reduced in adult akr7a3−/− kidneys, indicating a marked disruption of the glomerular filtration barrier in the absence of Akr7a3. n = 5. For statistical analysis, one-way ANOVA was used for comparisons among multiple groups, while the Student's t-test was applied for comparisons between two groups. Data are presented as mean ± SD. CAR, l-Carnosine; DMSO, Dimethyl sulfoxide.

Acknowledgments
This image is the copyrighted work of the attributed author or publisher, and ZFIN has permission only to display this image to its users. Additional permissions should be obtained from the applicable author or publisher of the image. Full text @ Redox Biol.