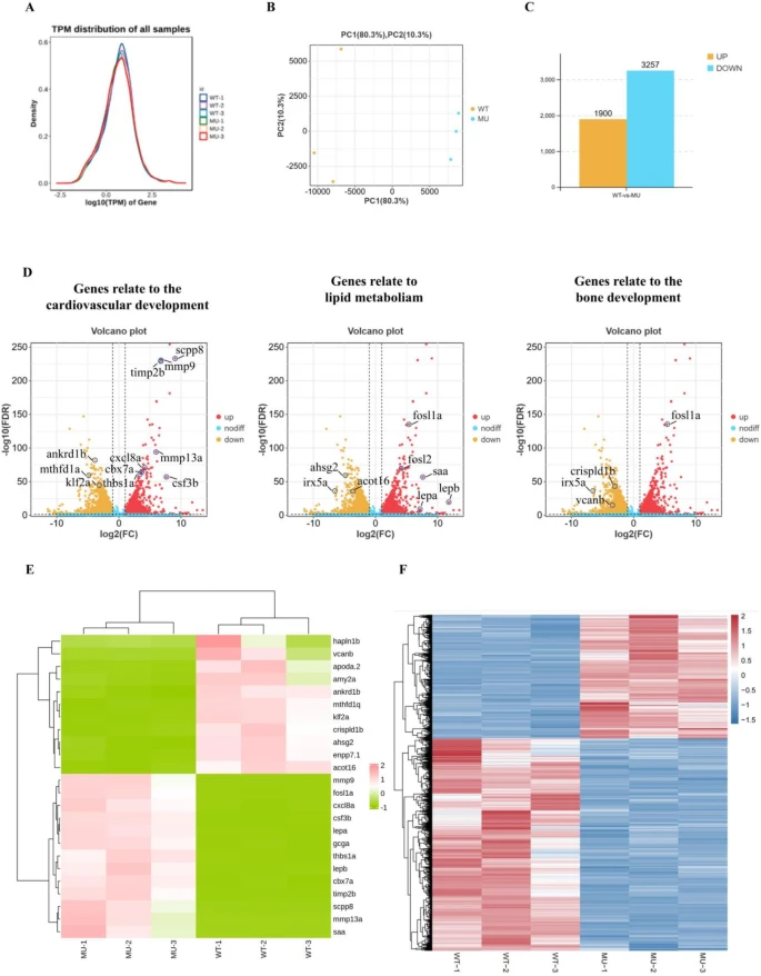
Fig. 5 Whole transcriptome RNA-seq profile of larval zebrafish. (A) Gene expression abundance distribution plot. Tthe horizontal axis depicts the log10-transformed transcripts per million (tpm), signifying higher expression levels at greater values. The vertical axis represents gene abundance, defined as the proportion of genes at a given expression level relative to the total number of detected expressed genes. Each color in the plot corresponds to a distinct sample, with the distribution curve’s peak highlighting the most concentrated region of gene expression across the samples. (B) Principal Component Analysis. The coordinates along the first principal component (PC1) are shown, accompanied by the percentage in parentheses that denotes PC1’s contribution to sample variability. Similarly, the second principal component (PC2) is represented, with its contribution to sample differences indicated. The plot’s colored dots correspond to individual samples, visually demonstrating their relationships in the multivariate space. (C) Differential gene expression plot. Horizontal axis: Paired comparison samples; Vertical axis: Number of differentially expressed genes. (D) Differential gene expression volcano plot. In the volcano plot, significant genes involved in cardiovascular development, ossification, and fluid metabolism are specifically marked, indicating their role in the biological processes of interest. (E). Heatmap of expression of these significant differential genes that are marked in the volcano plot. (F). Heatmap of expression of differential genes in the WT and F2 fbn1+/− zebrafish. The heatmap summarizing the expression profiles of all differentially expressed genes between the wild-type and F2 heterozygous fbn1+/− zebrafish, providing an overview of the genetic differences that may underlie phenotypic variations
                
                    
                        Image
                    
                    
                
                
            
        
        
    
        
            
            
        
        
    
    
    
                
                    
                        Figure Caption
                    
                    
                
                
            
        
        
    
        
            
            
                
                    
                        Acknowledgments
                    
                    
                
                
            
        
        
    
        
            
            
                
                    
                        
This image is the copyrighted work of the attributed author or publisher, and
ZFIN has permission only to display this image to its users.
Additional permissions should be obtained from the applicable author or publisher of the image.
      Full text @ BMC Genomics
                    
                    
                
            
        
        
    
    
     
        