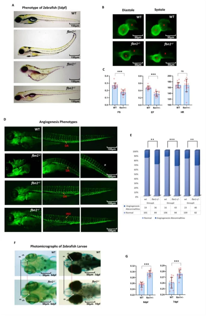
Fig. 4 Phenotypic Spectrum of F2 fbn1+/− Zebrafish larvae. F2 fbn1+/− Zebrafish were phenotyped with light microscopy in the zebrafish representative images are shown. Number of animals = 743, N = 3. Data were compared using an independent two-sample t-test, and the P-values were calculated to assess the significance of the difference in means between the two groups. Values of *P ≤ 0.05 were considered significant. (A) Comparison of the morphology between F2 fbn1+/− and WT zebrafish larvae at 72 hpf in the brightfield. WT zebrafish shows minimal pericardial effusion and no tail defects; A moderately affected morphant with a small amount of pericardial effusion, protruding mouth, and a curly tail; A severely affected morphant with a large pericardial effusion, protruding mouth, and severe tail curvature. The white arrow in the figure refers to the aortic arches bleeding (B) Comparison of the heart between F2 fbn1+/− and WT zebrafish larvae at 72 hpf. (C) Comparison of the cardiac function between F2 fbn1+/− and WT zebrafish larvae at 72 hpf. F2 fbn1+/− zebrafish appear significant defects in ejection fraction and fraction shorting. (D) F2 fbn1+/− Zebrafish larvae show angiogenesis abnormalities phenotype. WT zebrafish phenotype (120 hpf). F2 fbn1+/− Zebrafish shows the blood vessels are not cavitated. Some F2 fbn1+/− Zebrafish shows the increased dorsal aorta diameter phenotype and intersegmental vascular disorders. (E) Incidence of angiogenesis abnormalities in F2 fbn1+/− Zebrafish larvae at 120 hpf. hpf: hours post-fertilization; FS: fraction shorting; EF: ejection fraction. (F). Photomicrographs of 144 and 168 hpf zebrafish larvae at the ventral view. All cartilage and bones appear normally shaped and developed in WT zebrafish. F2 fbn1+/− zebrafish exhibits bigger Meckel’s cartilage and the increased distance from Meckel’s cartilage to the ceratohyal increased. (G). The ratio of the distance from Meckel’s cartilage to ceratohyal and the length of head in F2 fbn1+/− and WT zebrafish. N: number of independent experiments; WT: wild type; hpf: hour post fertilization; ns: no sense; **: p < 0.01; ***: p < 0.001
                
                    
                        Image
                    
                    
                
                
            
        
        
    
        
            
            
        
        
    
    
    
                
                    
                        Figure Caption
                    
                    
                
                
            
        
        
    
        
            
            
                
                    
                        Acknowledgments
                    
                    
                
                
            
        
        
    
        
            
            
                
                    
                        
This image is the copyrighted work of the attributed author or publisher, and
ZFIN has permission only to display this image to its users.
Additional permissions should be obtained from the applicable author or publisher of the image.
      Full text @ BMC Genomics
                    
                    
                
            
        
        
    
    
     
        