IMAGE

Fig. 2

ID
ZDB-IMAGE-250422-96
Source
Figures for Iegiani et al., 2025
Image
Figure Caption

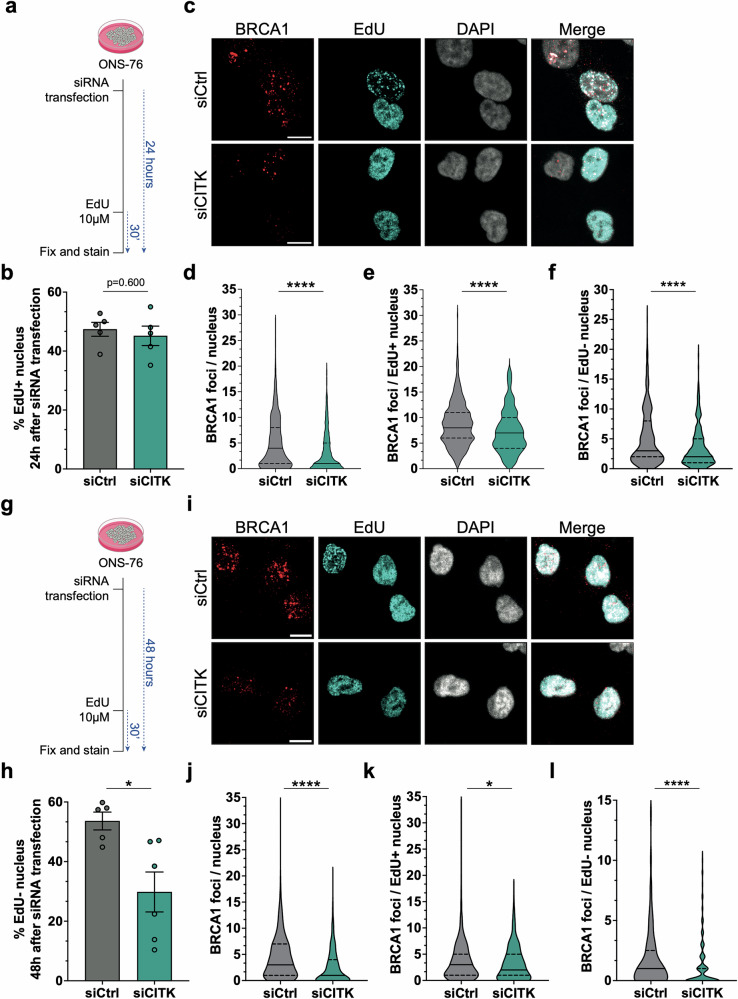
Fig. 2 CIT-K knockdown reduces BRCA1 levels independently from proliferative state.

a, g Schematic representation of the experiments performed. Quantification of the percentage of EdU positive ONS-76 cells 24 h (b) or 48 h (h) after transfection of the indicated siRNAs. Representative images of ONS-76 cells analyzed 24 h (c) or 48 h (i) after siRNAs transfection and treatment with 10 μM EdU for 30’, to label cells in S-phase. Cells were immunostained for BRCA1 and nuclei were counterstained with DAPI. Scale bars: 10 μm. d, j Quantification of BRCA1 foci per nucleus, in samples treated as in (c, i), respectively. e, k Quantification of BRCA1 foci per EdU-positive nucleus, in samples treated as in (c, i), respectively. f, l Quantification of BRCA1 foci per EdU-negative nucleus, in samples treated as in (c, i), respectively. All immunofluorescence quantifications were based on at least four independent biological replicates; >300 cells were analyzed per condition in each replicate. Error bars, SEM. *P < 0.05, ****P < 0.0001; unpaired two-tailed Student’s t-test for EdU positive cells; Mann– Whitney U test for foci.

Acknowledgments
This image is the copyrighted work of the attributed author or publisher, and ZFIN has permission only to display this image to its users. Additional permissions should be obtained from the applicable author or publisher of the image. Full text @ Cell Death Dis.