IMAGE

Fig. 4

ID
ZDB-IMAGE-250403-39
Source
Figures for Rossi et al., 2025
Image
Figure Caption

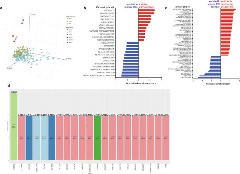
Fig. 4 Gene expression analysis of the four CTC-derived cell lines.

a Unsupervised principal component analysis (PCA) of the gene expression profiles of 4 CTC cell lines (each one in triplicate) and TGCA esophageal (ESCA) and stomach (STAD) cancer samples. b Hallmark GSEA comparison of CTC-derived cell lines versus TGCA dataset of GEC primary tumors showing normalized enrichment scores for the represented genesets (FDR < 25%, p-value < 0.01). Red: genesets enriched in CTC cell lines; blue: genesets enriched in primary GECs c Hallmark GSEA comparison of in-vivo non-invasive CTC-derived cell line (CACTC) versus in-vivo invasive CTC-derived cell lines (RGCTC, LLCTC and NM9CTC) showing normalized enrichment scores for the represented genesets (FDR < 25%, p-value < 0.01). Red: genesets enriched in non-invasive CTC cell line; blue genesets enriched in invasive CTC cell lines (d) Histogram representing somatic mutations detected in at least two cell lines. The different colors indicate different groups of cell lines.

Acknowledgments
This image is the copyrighted work of the attributed author or publisher, and ZFIN has permission only to display this image to its users. Additional permissions should be obtained from the applicable author or publisher of the image. Full text @ Cell Death Dis.