IMAGE

Fig. 9

ID
ZDB-IMAGE-250311-129
Source
Figures for Ni et al., 2025
Image
Figure Caption

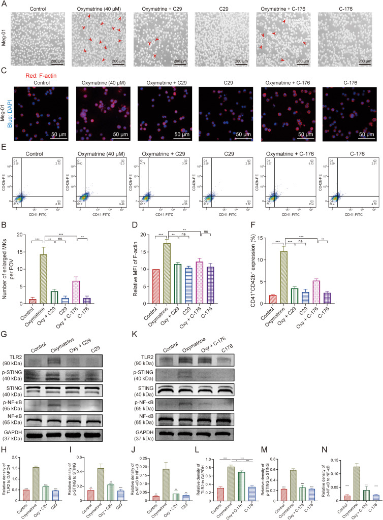
Fig. 9 The effect of megakaryocyte (MK) differentiation induced by oxymatrine was block by toll-like receptor 2 (TLR2) inhibitor C29 and stimulator of interferon genes (STING) inhibitor C-176. (A) Representative images of oxymatrine treated Meg-01 cells with oxymatrine (40 μM), C29 (50 μM), oxymatrine (40 μM) + C29 (50 μM), C-176 (10 μM), and oxymatrine (40 μM) + C-176 (10 μM) for five days. (B) The histogram represents the number of MKs in each group (n = 3 per group). (C) Phalloidin-labeled cytospin in Meg-01 cells intervened with oxymatrine (40 μM), C29 (50 μM), oxymatrine (40 μM) + C29 (50 μM), C-176 (10 μM), and oxymatrine (40 μM) + C-176 (10 μM) for five days under a fluorescence Microscope. Excitation wavelength: 560 nm for phalloidin and 405 nm for 4′,6-diamidino-2-phenylindole (DAPI). (D) The histogram represents the relative mean fluorescence intensity (MFI) of F-actin in each group (n = 3 per group). (E) Flow cytometry analysis exhibits the percentage of CD41+/CD42+ cells after the treatment of oxymatrine (40 μM), C29 (50 μM), oxymatrine (40 μM) + C29 (50 μM), C-176 (10 μM), and oxymatrine (40 μM) + C-176 (10 μM) for five days. (F) The histogram represents the percentage of CD41+/CD42b+ expression in each group (n = 3 per group). (G–J) Representative immunoblot images (G) and biochemical quantification of TLR2 (H), STING (I), and nuclear factor-kappaB (NF-κB) (J) after the treatment of oxymatrine (40 μM), C29 (50 μM), and oxymatrine (40 μM) + C29 (50 μM) for five days (n = 3 per group). (K–N) Representative immunoblot images (K) and biochemical quantification of TLR2 (L), STING (M), and NF-κB (N) after the treatment of oxymatrine (40 μM), C-176 (10 μM), and oxymatrine (40 μM) + C-176 (10 μM) for five days (n = 3 per group). Data represent the mean ± standard deviation (SD) of three independent experiments. ∗P < 0.05, ∗∗P < 0.01, and ∗∗∗P < 0.001 vs. the oxymatrine group. ns: no significance. PE: phycoerythrin; FITC: fluorescein isothiocyanate; FOV: field of view; GAPDH: glyceraldehyde-3-phosphate dehydrogenase.

Acknowledgments
This image is the copyrighted work of the attributed author or publisher, and ZFIN has permission only to display this image to its users. Additional permissions should be obtained from the applicable author or publisher of the image. Full text @ J Pharm Anal