IMAGE

Fig. 3

ID
ZDB-IMAGE-250221-56
Source
Figures for Fowle-Grider et al., 2024
Image
Figure Caption

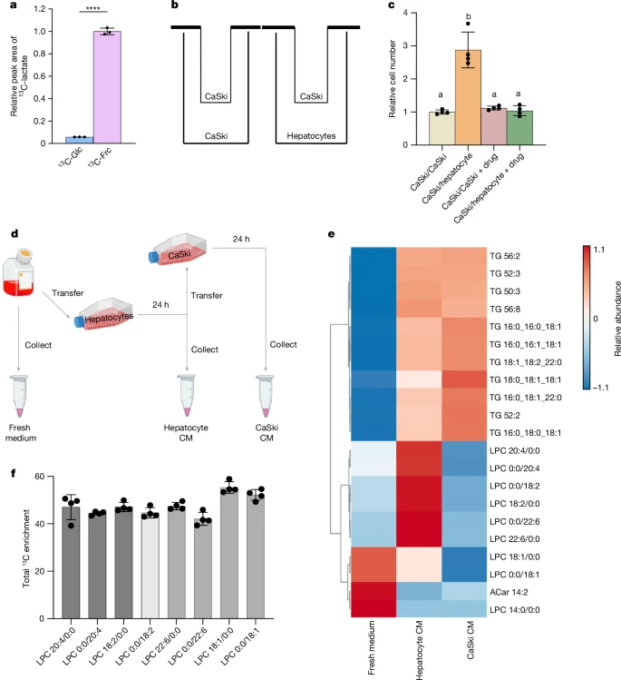
Fig. 3 Hepatocytes transform fructose into other nutrients that support cancer cell proliferation.a, The relative pool size of 13C-labelled lactate (M+3) from the medium after administering 5 mM [U-13C]glucose (13C-Glc, n = 3) or 5 mm [U-13C]fructose (13C-Frc, n = 3) to primary mouse hepatocytes for 4 h. b, Schematic of the Transwell co-culture experiment for CaSki + CaSki (control) or CaSki + hepatocytes. c, The relative number of CaSki cells in the indicated co-culture conditions treated with or without PF-06835919 (drug). n = 4 per condition. d, Schematic of the generation of hepatocyte CM, CaSki CM and fresh medium for lipid analysis. Fresh medium contained 10 mM fructose as the only carbohydrate source. The image was created using BioRender. e, Heat map of the significant metabolite pool-size differences among the experimental conditions outlined in d: fresh medium (n = 3), hepatocyte CM (n = 6) and CaSki CM (n = 4). Red indicates a larger pool size. Blue indicates a smaller pool size. aCar, acylcarnitine; TG, triacylglycerol. f, Total 13C-labelling of LPCs from primary mouse hepatocytes (n = 4) administered 10 mM [U-13C] fructose. All experiments in this figure were performed once. P values were determined using two-sided t-tests (a) and ordinary one-way ANOVA with Tukey’s multiple-comparisons test (c). In c, conditions with the same letter above the bar have no significant difference, and bars with different letters have P < 0.05. For e, significant metabolites were determined using one-way ANOVA (FDR < 0.05). For a, c, and f, data are mean ± s.d.

Acknowledgments
This image is the copyrighted work of the attributed author or publisher, and ZFIN has permission only to display this image to its users. Additional permissions should be obtained from the applicable author or publisher of the image. Full text @ Nature