IMAGE

Fig 7

ID
ZDB-IMAGE-250207-66
Source
Figures for Widziolek et al., 2025
Image
Figure Caption

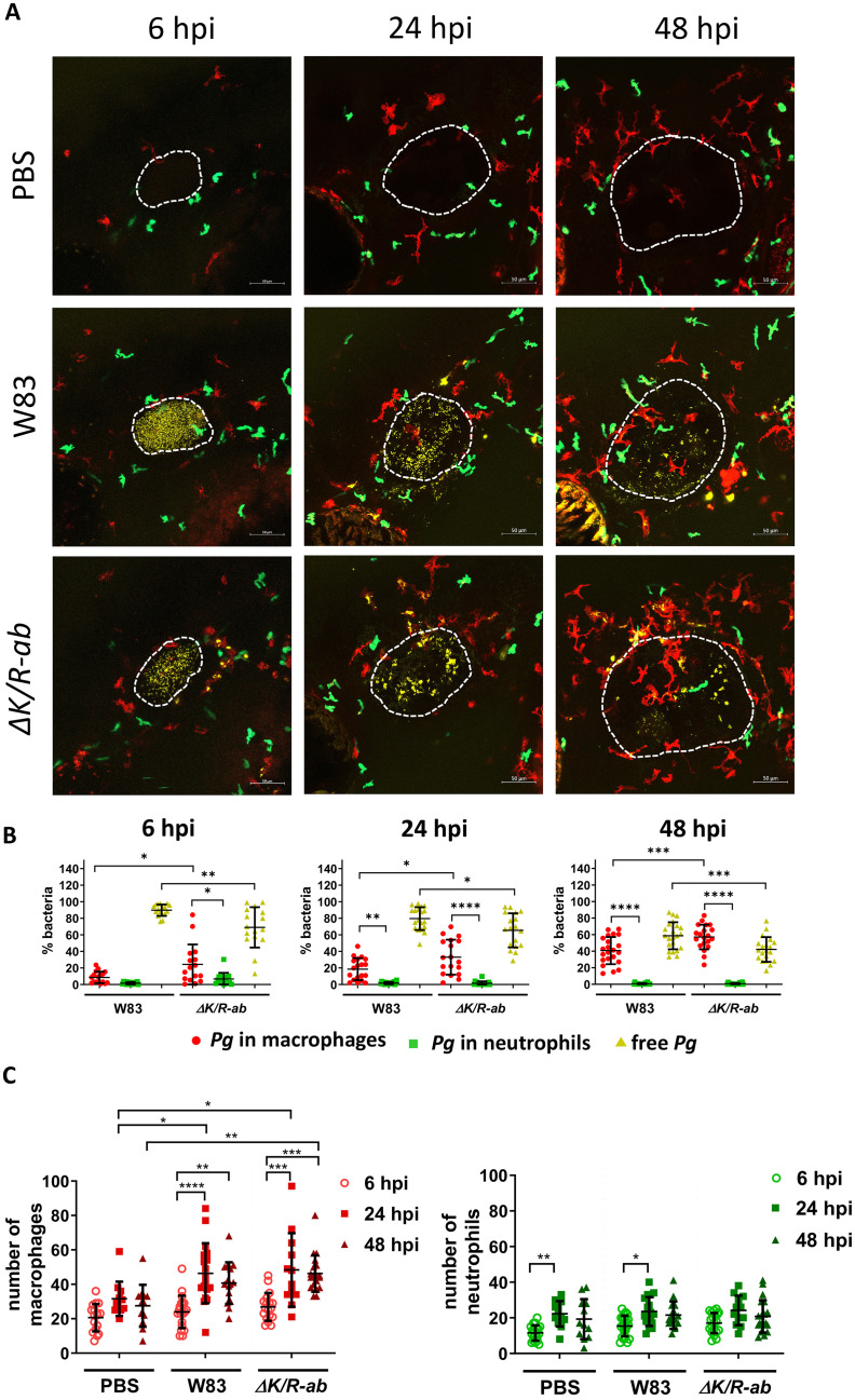
Fig 7 The role and migration of macrophages and neutrophils during local infection of Porphyromonas gingivalis (Pg) into the otic vesicle.

Zebrafish larvae (30 hpf) were infected locally into the otic vesicle with AlexaFluor647–Se-labelled wild-type Pg W83 or ΔK/R-ab and real-time examination of phagocytosis and cell migration was performed using transgenic zebrafish larvae Tg(mpeg1:mCherry) x Tg(mpx:EGFP). PBS was injected as a control. (A) Representative images of the otic vesicle at 6, 24 or 48 hours post-infection (hpi). Scale bar = 50 μm. White dashed lines indicate otic vesicle location. (B) Quantified percentage of bacteria phagocytosed by macrophages, neutrophils and non-phagocytosed (i.e., free Pg) at 2, 24 and 48 hpi in the otic vesicle and surrounding region. (C) Number of macrophages and neutrophils attracted toward the infection site. Each dot represents quantified data from a single larva obtained in at least 3 independent experiments. Graphs show means ± SD. Differences between groups were analysed by Two-Way ANOVA. *p≤0.05,**p≤0.01,***p≤0.001,****p≤0.0001.

Acknowledgments
This image is the copyrighted work of the attributed author or publisher, and ZFIN has permission only to display this image to its users. Additional permissions should be obtained from the applicable author or publisher of the image. Full text @ PLoS Pathog.