IMAGE

Figure 6

ID
ZDB-IMAGE-250127-80
Source
Figures for Deng et al., 2025
Image
Figure Caption

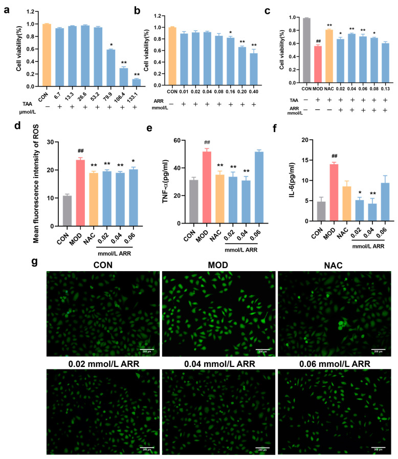
Figure 6

Effects of ARR on TAA-induced levels of ROS and inflammatory factors following TAA induction. (a) Effect of TAA on the viability of HepG2 cells. (b) Effect of ARR on the viability of HepG2 cells. (c) Effect of ARR on TAA-induced survival of HepG2 cells. (d) ROS levels. (e) Content of TNF-α. (f) Content of IL-6. (g) Effect of ARR on TAA-induced ROS levels in HepG2 cells. Scale bar = 200 μm. n = 3. * p < 0.05, ** p < 0.01 vs. control; ## p < 0.01 vs. model (mean ± SEM).

Acknowledgments
This image is the copyrighted work of the attributed author or publisher, and ZFIN has permission only to display this image to its users. Additional permissions should be obtained from the applicable author or publisher of the image. Full text @ Pharmaceuticals (Basel)