IMAGE

Figure 5

ID
ZDB-IMAGE-250127-79
Source
Figures for Deng et al., 2025
Image
Figure Caption

Figure 5

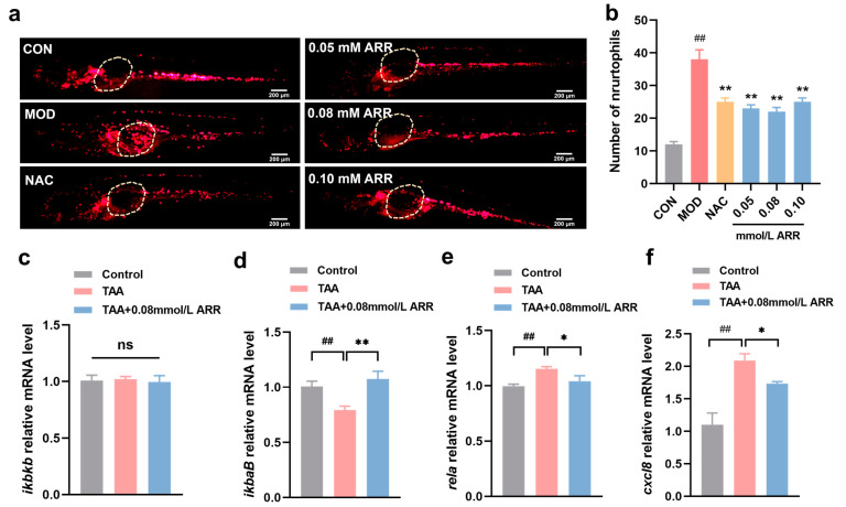
Effects of ARR on TAA-induced inflammation. (a) Effect of ARR on neutrophil migration in Tg (lyz:DsRED2) transgenic zebrafish larvae (n = 15). White color indicates the position of the yolk sac and swim bladder. (b) Statistics of the number of migrating neutrophils. (c) Expression level of ikbkb. (d) Expression level of ikbaB. (e) Expression level of rela. (f) Expression level of cxcl8. Scale bar = 200 μm. n = 3. * p < 0.05, ** p < 0.01 vs. control; ## p < 0.01 vs. model; ns: p > 0.05 (mean ± SEM).

Acknowledgments
This image is the copyrighted work of the attributed author or publisher, and ZFIN has permission only to display this image to its users. Additional permissions should be obtained from the applicable author or publisher of the image. Full text @ Pharmaceuticals (Basel)