IMAGE

Fig. 4

ID
ZDB-IMAGE-250127-4
Source
Figures for Girão et al., 2024
Image
Figure Caption

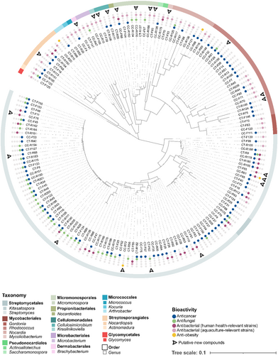
Fig. 4 ML phylogenetic tree based on 16S rRNA gene sequences (1311 nt), showing the evolutionary relationship between all 165 bioactive strains. The results of the bioactivity screenings are provided for every strain. Strains encoding putative new compounds are indicated as well.

Acknowledgments
This image is the copyrighted work of the attributed author or publisher, and ZFIN has permission only to display this image to its users. Additional permissions should be obtained from the applicable author or publisher of the image. Full text @ Microb Biotechnol