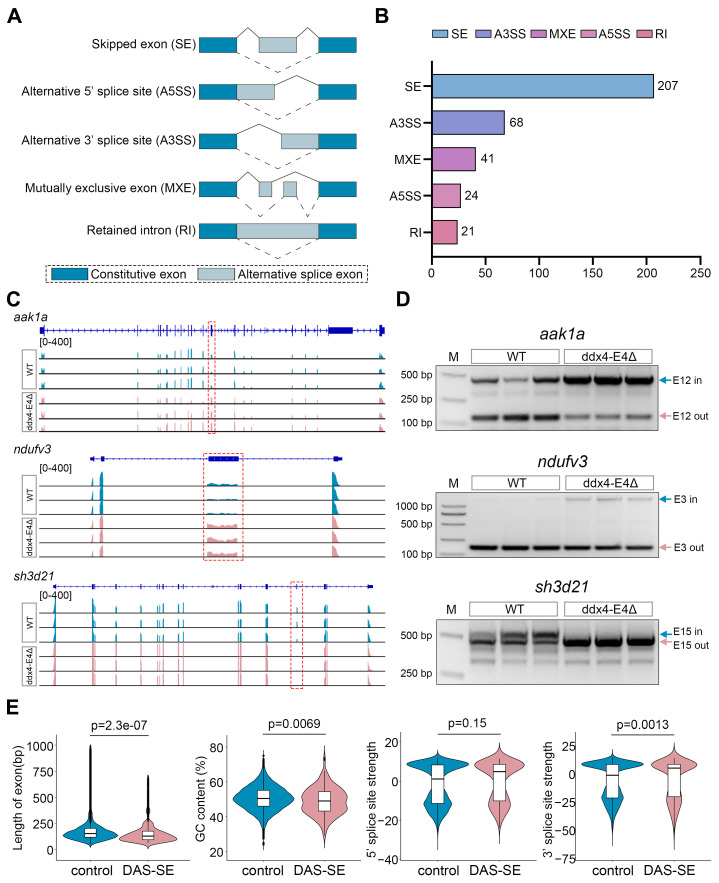
Identification of differential alternative splicing events between WT and ddx4-E4Δ zebrafish ovaries. (A) Five types of alternative splicing events analyzed in this study are shown. (B) The numbers of DASEs for each AS type between WT and ddx4-E4Δ ovaries are shown. (C) RNA-seq tracks of aak1a, ndufv3, and sh3d21 are shown. The alternative exons are indicated with boxes. (D) RT-PCR validation of the three selected DASEs. Original gel images are shown in Figure S1B. (E) The differentially spliced exons affected by ddx4-L knockout have relatively shorter length, higher GC contents, similar 5′ splicing sites, and stronger 3′ splicing sites.
Acknowledgments
This image is the copyrighted work of the attributed author or publisher, and
ZFIN has permission only to display this image to its users.
Additional permissions should be obtained from the applicable author or publisher of the image.
Full text @ Biology (Basel)
Your Input Welcome
Thank you for submitting comments. Your input has been emailed to ZFIN curators who may contact you if
additional information is required.
Oops. Something went wrong. Please try again later.