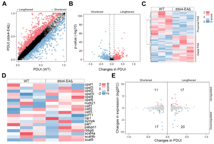
Identification of APA events between WT and ddx4-E4Δ zebrafish ovaries. (A) A plot of PDUI score of each gene in WT and ddx4-E4Δ groups. Grey dots indicate APA events showing no difference between WT and ddx4-E4Δ ovaries. (B) A volcano plot denoting 3′UTR-shorterned (blue) and -lengthened (red) gene hits. Grey dots indicate APA events showing no difference between WT and ddx4-E4Δ ovaries. (C) Heatmap of proximal and distal PAS usage. (D) Expression profile of key APA factors. (E) Log-fold change in gene expression is plotted against ΔPDUI for 3′UTR-altered genes. Grey dots indicate differential APA events that do not affect gene expression.
Acknowledgments
This image is the copyrighted work of the attributed author or publisher, and
ZFIN has permission only to display this image to its users.
Additional permissions should be obtained from the applicable author or publisher of the image.
Full text @ Biology (Basel)
Your Input Welcome
Thank you for submitting comments. Your input has been emailed to ZFIN curators who may contact you if
additional information is required.
Oops. Something went wrong. Please try again later.