IMAGE

Fig. 5

ID
ZDB-IMAGE-250109-21
Source
Figures for Li et al., 2024
Image
Figure Caption

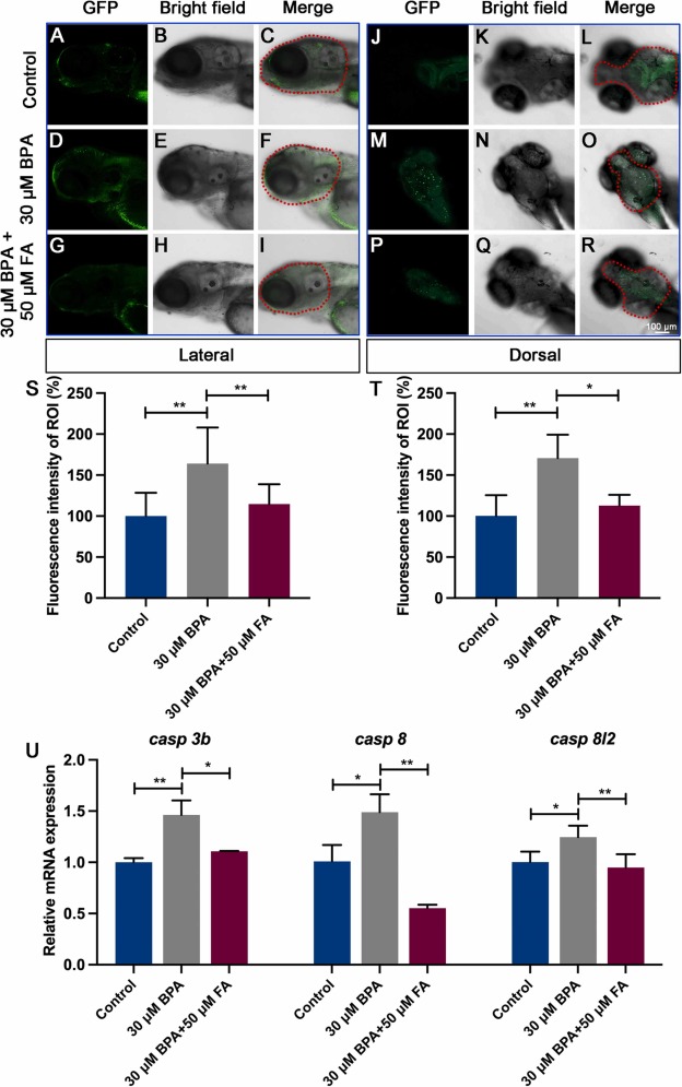
Fig. 5 FA can prevent the apoptosis of brain cells caused by BPA in zebrafish larvae. The lateral view (A-I) or dorsal view (J-R) of the brain regions in zebrafish larvae was examined using acridine orange staining to observe the impact of FA on inhibiting BPA-induced apoptosis in zebrafish larvae at 5 dpf. Apoptotic cells were identified by green fluorescence through acridine orange staining. The red dotted area in (C, F, I, L, O, and R) indicates the region of interest (ROI). Quantitative analysis of green fluorescent intensity in the head region of zebrafish larvae was conducted in both lateral view (S) and dorsal view (T). The data were expressed as the mean ± standard error (n = 9). Scale bar: 100 μm. (U) The mRNA expression of relevant genes was verified via qRT-PCR. The data were shown as the mean ± standard error (n = 50), with significance levels denoted as *P<0.05, **P<0.01.

Acknowledgments
This image is the copyrighted work of the attributed author or publisher, and ZFIN has permission only to display this image to its users. Additional permissions should be obtained from the applicable author or publisher of the image. Full text @ Ecotoxicol. Environ. Saf.