IMAGE

Figure 5

ID
ZDB-IMAGE-241212-84
Source
Figures for Zheng et al., 2024
Image
Figure Caption

Figure 5

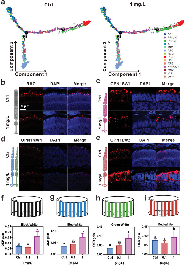
The number and function alteration of PR cells in zebrafish after exposure to InP/ZnS QDs. a) Pseudotime trajectory analysis of retinal cell development with Monocle. Each dot is a single cell and its color is agreement with its cluster assignment. b–e) The representative images of PR(Rod), PR(UV), PR(GB), and PR(R) of zebrafish at 72 hpf stained by RHO b), OPN1SW1 c), OPN1MW1 d), and OPN1LW2 e), respectively. f–i) The scheme and gain of optokinetic response (OKR) of 168‐hpf zebrafish in Black‐White f), Blue‐White g), Green‐White h), and Red‐White stripes i), n ≥ 5. The data are presented as mean ± SE. Significant change among different groups (p < 0.05) is indicated by the different letters on the bar.

Acknowledgments
This image is the copyrighted work of the attributed author or publisher, and ZFIN has permission only to display this image to its users. Additional permissions should be obtained from the applicable author or publisher of the image. Full text @ Adv Sci (Weinh)