IMAGE

Fig. 3.

ID
ZDB-IMAGE-241202-47
Source
Figures for Rosa et al., 2024
Image
Figure Caption

Fig. 3.

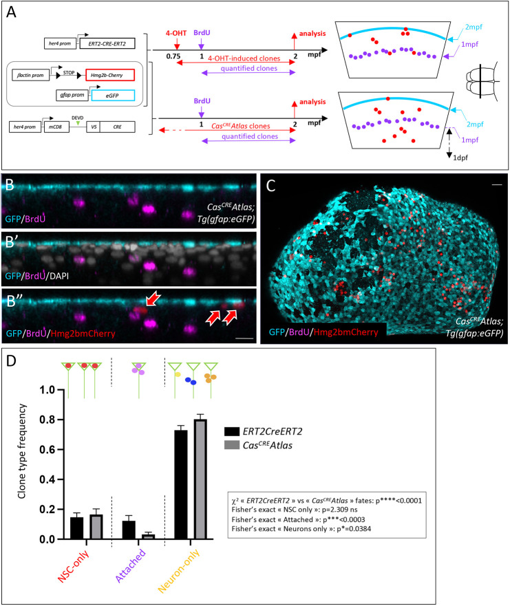
CasCREAtlas clones in pallial NSCs display a biased fate. (A) Tg(her4:ERT2CreERT2);Tg(βact:lox-stop-lox-hmg2bmCherry);Tg(gfap:eGFP) (top) and CasCREAtlas;Tg(gfap:eGFP) (bottom) triple transgenic fish were used to compare NSC fates. Left: Genotypes. Middle: Schematic of the experiment. Right: Schematic cross-sections with relative positions of the NSC layer (cyan), BrdU-labeled neurons (magenta) and Hmg2bmCherry-positive clones (red) in each genotype. Schematic of the brain on the right (anterior left, dorsal view) shows the position of these schematic cross-sections. (B-B″) IHC for GFP (cyan, NSCs), BrdU (magenta) and Hmg2bmCherry (red) in a cross-section of a CasCREAtlas;Tg(gfap:eGFP) fish. Red arrows point to Hmg2bmCherrypos cells. (C) Whole-mount CasCREAtlas;Tg(gfap:eGFP) 2mpf pallium with IHC for GFP, BrdU and Hmg2bmCherry (dorsal view, anterior left). (D) Frequency of the different Hmg2bmCherrypos clone types (green triangles represent NSCs; colored dots represent Hmg2bmCherrypos cells) generated from her4pos NSCs between 1 and 2 mpf in the her4:ERT2CreERT2 and CasCREAtlas backgrounds (black and gray bars, respectively) (n=5 brains for each; her4:ERT2CreERT2 tracing: 344 clones; CasCREAtlas: 360 clones). Graph displays mean±s.e.m. Statistical analysis for global differences between ERT2CreERT2 and CasCreAtlas fates: contingency χ2 test: ****P<0.0001. Statistical analyses for individual fates among three possible fates [‘NSC only’, ‘attached’, and ‘neurons only’ (one neuron or more)]: Fisher's exact test with Bonferroni correction: NSC only P=2.309; attached: ***P<0.0003; neurons only: *P=0.0384. ns, not significant. Scale bars: 15 µm (B,B′); 30 µm (C).

Acknowledgments
This image is the copyrighted work of the attributed author or publisher, and ZFIN has permission only to display this image to its users. Additional permissions should be obtained from the applicable author or publisher of the image. Full text @ Development