IMAGE

Fig. 3

ID
ZDB-IMAGE-241119-20
Source
Figures for Zhang et al., 2024
Image
Figure Caption

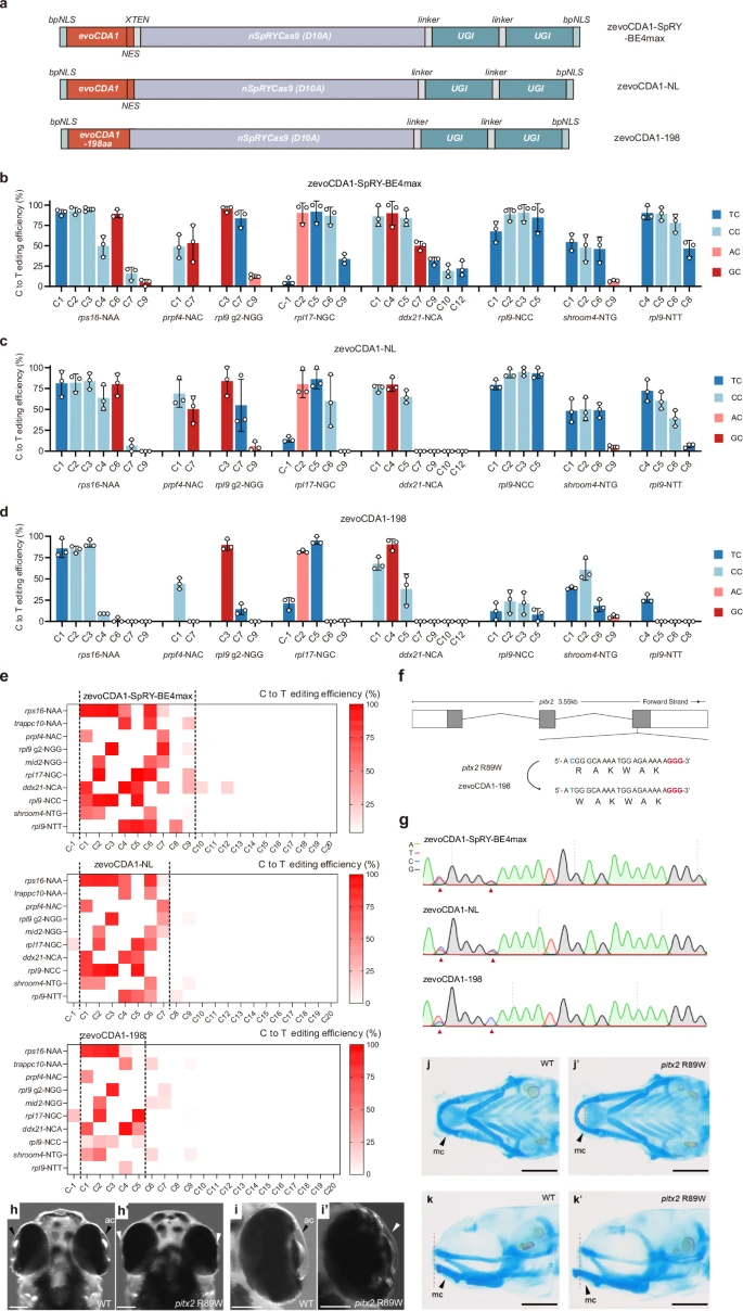
Fig. 3 Precise cytosine base editing by zevoCDA1-NL and zevoCDA1-198.a The mRNA construct of zevoCDA1-NL and zevoCDA1-198 for precise cytosine base editing. The XTEN linker was deleted from zevoCDA1-SpRY-BE4max to generate zevoCDA1-NL, and the nuclear export signal (NES) located at the C-terminus of the evoCDA1 deaminase was subsequently removed to generate zevoCDA1-198. bpNLS: bipartite nuclear localization, zevoCDA1: cytosine deaminase, nSpRYCas9: SpCas9 nickase varient, linker: SGGSSGGS amino acid, UGI: Uracil glycosylase inhibitor. b–d Assessment of the editing efficiency and targeting window of zevoCDA1-SpRY-BE4max (b), zevoCDA1-NL (c) and zevoCDA1-198 (d) using 8 gRNAs targeting NNN PAMs. The data represent the sum of three independently replicated experiments, and the error bars represent the standard deviation of the mean values. e Summary of editing efficiency of zevoCDA1-SpRY-BE4max, zevoCDA1-NL and zevoCDA1-198 at 10 NNN PAM sites across 8 genes. The dotted range indicates the editing window. f Schematic diagram of the pitx2 target locus. The target sequence is displayed with the PAM highlighted in red and the target nucleotide and expected nucleotide changes are highlighted in blue. g Comparison of Sanger sequencing results for zevoCDA1-SpRY-BE4max, zevoCDA1-NL, and zevoCDA1-198 at the pitx2 R89W target locus. The red arrowhead indicates the expected nucleotide substitutions. h–i’ Dorsal view of 5 dpf F1 homozygous embryos with the pitx2 R89W mutation showing absence of anterior chamber (ac). WT anterior chambers are highlighted with black arrows in the close-up view of the head (h) and with a dashed outline and black arrow in the close-up view of the eye (h’). The absence of the anterior chamber in mutant zebrafish is highlighted by a white arrow in the close-up view of the head (i) and eye (i’). Scale bars: 100 μm. j–k’ Alcian blue staining of 5-dpf wild-type and pitx2 R89W mutant embryos. The ventral view (j, j’) and lateral view of (k, k’) wild-type AB zebrafish (j, k) and pitx2 R89W (j’, k’) embryos at 5 dpf. pitx2 R89W mutant (j’, k’) shows severe structural malformations in Meckel’s cartilage (mc) highlighted with arrow and red dotted line compared with WT AB (j, k). Scale bars: 200 μm. Three independent experiments were repeated with similar results. Source data are provided as a Source Data file.

Acknowledgments
This image is the copyrighted work of the attributed author or publisher, and ZFIN has permission only to display this image to its users. Additional permissions should be obtained from the applicable author or publisher of the image. Full text @ Nat. Commun.