IMAGE

Fig. 2

ID
ZDB-IMAGE-241119-19
Source
Figures for Zhang et al., 2024
Image
Figure Caption

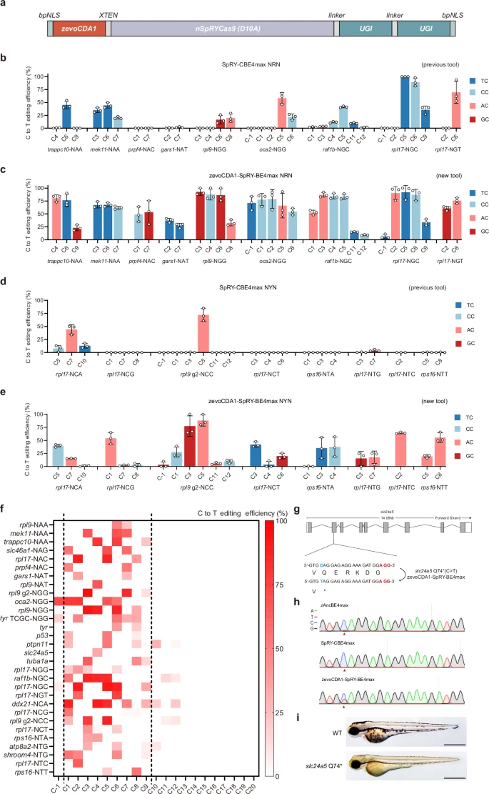
Fig. 2 Efficient cytosine base editing at non-canonical PAM sites by zevoCDA1-SpRY-BE4max.a Schematic representation of the mRNA construct for zevoCDA1-SpRY-BE4max. bpNLS: bipartite nuclear localization, zevoCDA1: cytosine deaminase, XTEN: a 32aa flexible linker, nSpRYCas9: SpCas9 nickase varient, linker: SGGSSGGS amino acid, UGI: Uracil glycosylase inhibitor. b–e Comparison of editing efficiencies between SpRY-CBE4max (b, d) and zevoCDA1-SpRY-BE4max (c, e) using 17 gRNAs targeting NRN PAMs (b, c) and NYN PAMs (d, e). The data represent the aggregate results of three independently replicated experiments, and the error bars indicate the standard deviation of the mean values. f Editing efficiency of zevoCDA1-SpRY-BE4max at 30 NNN PAM sites across 18 genes. g Schematic diagram of the slc24a5 target locus. The targeted sequence is shown with the PAM highlighted in red. The targeted cytosine nucleotide and expected changes are highlighted in blue. h Sanger sequencing results comparing zAncBE4mx, SpRY-CBE4max and zevoCDA1-SpRY-BE4max at the slc24a5 Q74* target locus. The red arrowhead indicates the expected nucleotide substitutions. i Lateral view of 3 dpf F1 homozygous embryos with the slc24a5 Q74* mutation (bottom) showing pigmentation defects compared with wild-type (top). Scale bar: 500 μm. Three independent experiments were repeated with similar results. Source data are provided as a Source Data file.

Acknowledgments
This image is the copyrighted work of the attributed author or publisher, and ZFIN has permission only to display this image to its users. Additional permissions should be obtained from the applicable author or publisher of the image. Full text @ Nat. Commun.