IMAGE

Fig. 4

ID
ZDB-IMAGE-241112-14
Source
Figures for You et al., 2022
Image
Figure Caption

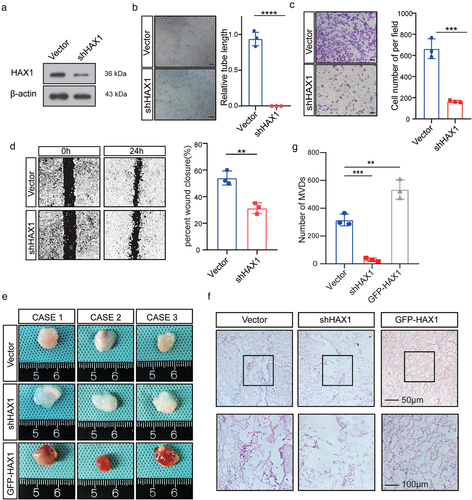
Fig. 4 HAX1 expression affects the tube formation ability of HUVECs. (a) HUVECs transfected with control (CON) or shHAX-1 were analysed by Western blotting. (b–d) HUVECs were transfected with the control (CON) or shHAX-1 lentivirus, followed by angiogenesis-related experiments. (b) Tube formation assays were performed to measure the tube forming ability of two groups of HUVECs, bar: 100µm. (****p < 0.0001, Student's t-test). (c) The migration potential of HUVECs was measured using the Transwell assay, bar: 100 µm. (**p < 0.01, Student's t-test) (d) The migration potential of HUVECs was measured using the wound closure assay, bar: 200 µm. (***p < 0.001, Student's t-test). (e, f) HUVECs were mixed with Matrigel for subcutaneous injection. (e) Left, gross-observation of HAX1-modulated angiogenesis in Matrigel plugs. Right, H&E was performed to observe blood vessel formation. Scale bar in 200× images: 100 µm. Scale bar in 400× images: 50 µm. (f) Quantitative evaluation of angiogenesis based on vessel area (**p < 0.01, ***p < 0.001, one-way ANOVA)

Acknowledgments
This image is the copyrighted work of the attributed author or publisher, and ZFIN has permission only to display this image to its users. Additional permissions should be obtained from the applicable author or publisher of the image. Full text @ J Extracell Vesicles