IMAGE

Fig. 4

ID
ZDB-IMAGE-241028-4
Source
Figures for Mao et al., 2024
Image
Figure Caption

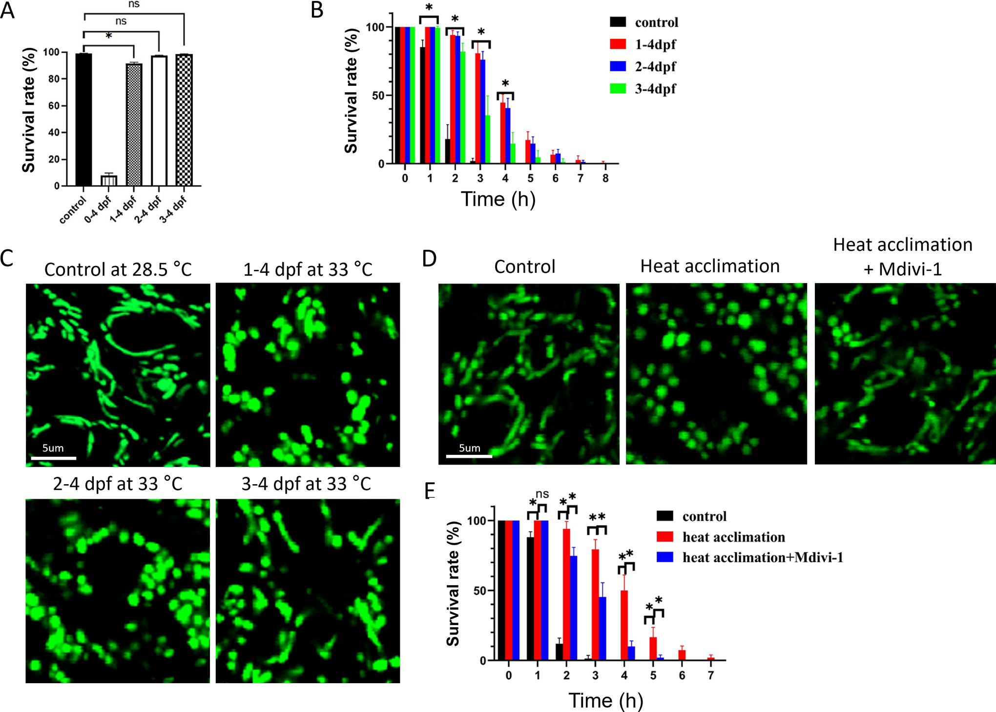
Fig. 4 Short-term heat acclimation induces mitochondrial fission and promotes heat resistance in zebrafish embryos. (A–C) Short-term heat acclimation experiment at 33°C. (A) Survival rate in each group of embryos was determined after the indicated period of heat acclimation. n = 100, repeat = 3. *indicates p < 0.05, and ns indicates p > 0.05. (B) Survival rates of the heat acclimation groups subjected to heat tolerance test at 39°C. n = 50 per experiment, repeat = 3. Statistical significance was determined between the control and the experimental groups, and the result was indicated above the experimental group. *indicates p < 0.05. (C) Representative images of liver mitochondrial morphology at 4 dpf in the heat acclimation groups as indicated. Scale bar = 5 µm. (D) Representative images of liver mitochondrial morphology in the indicated groups at 4 dpf. Scale bar = 5 µm. (E) Survival rate of embryos tested for heat tolerance in the indicated groups. n = 50 per experiment, repeat = 3. Statistical significance was determined between the control and the heat acclimation groups, and between the heat acclimation and the heat acclimation + Mdivi-1 groups as indicated. *indicates p < 0.05 and ns indicates p > 0.05. dpf, days postfertilization.

Acknowledgments
This image is the copyrighted work of the attributed author or publisher, and ZFIN has permission only to display this image to its users. Additional permissions should be obtained from the applicable author or publisher of the image. Full text @ Zebrafish