IMAGE

Figure 7

ID
ZDB-IMAGE-241023-92
Source
Figures for Feng et al., 2024
Image
Figure Caption

Figure 7

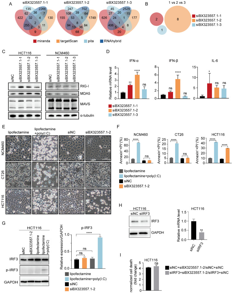
siRNAs targeting zebrafish-specific lncRNA BX323557.1 elicit cell death by triggering an IRF3-independent immune response. (A) Off-target genes of siBX323557.1-1/2/3 in the human genome predicted by database pita, miranda, targetScan, and RNAhybrid. (B) “1 VS 2 VS 3” referred to the prediction of shared off-target genes of siBX323557.1-1/2/3 in the human genome. (C) Expression of dsRNA sensors detected by immunoblotting. (D) The relative mRNA levels of type-I interferon genes. (E) Representative bright-field pictures of NCM460, CT26, and HCT116 cells under specified treatments. Scale bar, 100μm. (F) Total cell death was determined by the flow cytometric analysis. (G) The protein expression of IRF3 and p-IRF3 in HCT116 cells upon the indicated treatments. p-IRF3: phosphorylated IRF3. (H) The verification of silencing efficiency of siIRF3 by immunoblotting and qRT-PCR. (I) The comparison of normalized cell death caused by siBX323557.1-2 with or without IRF3 silencing. *p < 0.05, **p < 0.01, ****p < 0.0001, ns, no significant difference.

Acknowledgments
This image is the copyrighted work of the attributed author or publisher, and ZFIN has permission only to display this image to its users. Additional permissions should be obtained from the applicable author or publisher of the image. Full text @ J Cancer