IMAGE

Fig. 2

ID
ZDB-IMAGE-241022-48
Source
Figures for Ding et al., 2024
Image
Figure Caption

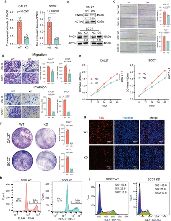
Fig. 2 Cellular-level validation of PNCK promoting malignant biological behaviors in HNSCC. (a) RT-qPCR verification of PNCK knockdown efficiency. A two-tailed unpaired Student’s t-test was performed. Data are presented as mean values±SD. (b) Western blot verification of PNCK knockdown and overexpression efficiency. The numbers below each panel represent the relative protein expression, with the NC group set to 1. (c) A scratch assay was performed to assess cell migration. The wound healing was monitored and quantified using a two-tailed unpaired Student’s t-test. Data are presented as mean values±SD. (d) Transwell migration and invasion assays were conducted to evaluate the migratory and invasive capabilities of HNSCC cells with altered PNCK expression, using a two-tailed unpaired Student’s t-test. Data are presented as mean values±SD. (e) Cell proliferation was assessed using the CCK8 assay. Two-way ANOVA with Tukey’s multiple comparison test. Data are presented as mean values±SD. (f) The ability of HNSCC cells to form colonies was evaluated using a colony formation assay, using a two-tailed unpaired Student’s t-test. Data are presented as mean values±SD. (g) EdU incorporation assay was performed to detect proliferating cells. Blue represents cell nuclei stained with Hoechst, and red represents EdU-positive cells; scale bar: 100 µm. (h) Flow cytometry was used to quantify EdU-positive cells. (i) The cell cycle distribution of HNSCC cells with altered PNCK expression was analyzed by flow cytometry. ANOVA, analysis of variance; HNSCC, head and neck squamous cell carcinoma.

Acknowledgments
This image is the copyrighted work of the attributed author or publisher, and ZFIN has permission only to display this image to its users. Additional permissions should be obtained from the applicable author or publisher of the image. Full text @ J Immunother Cancer