IMAGE

Fig. 6

ID
ZDB-IMAGE-240930-168
Source
Figures for Wen et al., 2024
Image
Figure Caption

Fig. 6

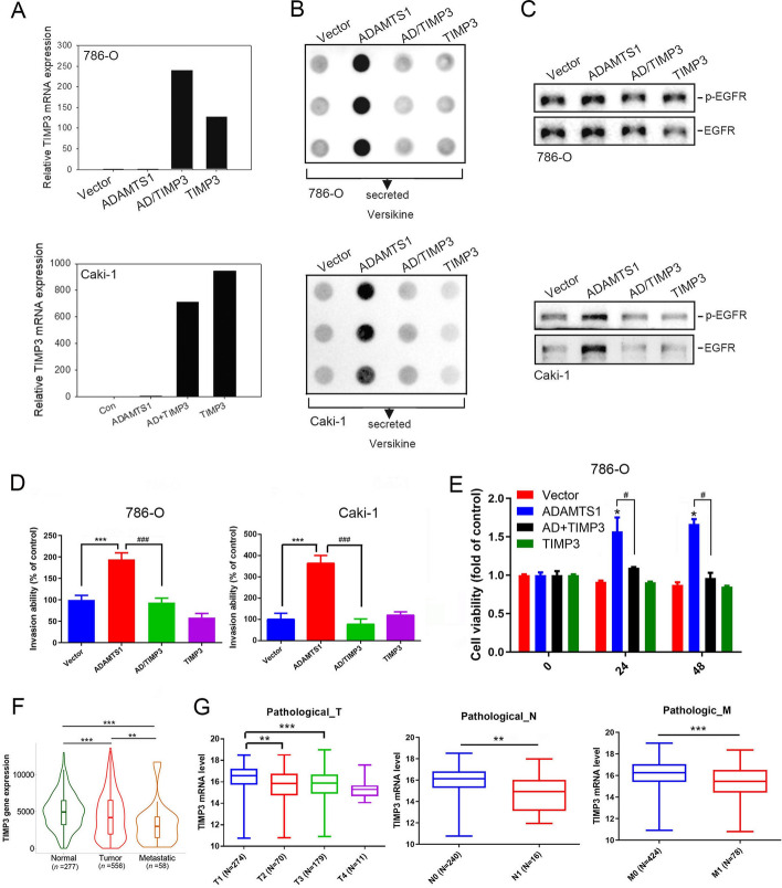
Tissue inhibitor of metalloproteinase 3 (TIMP3) expression reverses ADAMTS1-induced versican cleavage, epidermal growth factor receptor (EGFR) activation, and invasion and anoikis resistance of renal cell carcinoma (RCC) cells. A The pcDNA3-TIMP3 plasmid was transfected into ADAMTS1-overexpressing Caki-1 and 786-O cells as indicated, followed by measurement of TIMP3 mRNA levels using an RT–qPCR. Quantitative results of TIMP3 mRNA levels were normalized to GAPDH mRNA levels. BE Evaluation of cleaved versican secretion B, EGFR activation C, invasive abilities D, and anoikis (E in RCC cells overexpressing ADAMTS1, subsequent to transfection with either a vector control or TIMP3 plasmid. In D and E, the values are presented as the mean ± SD of three independent experiments. *p < 0.05, ***p < 0.001, compared with the vector control group; #p < 0.05, ###p < 0.001, compared with the ADAMTS1-overexpressing group. F Comparative analysis of TIMP3 mRNA levels among normal renal tissues, primary RCC, and metastatic RCC as determined by TNMplot. G Examination of TIMP3 gene expression levels in RCC from TCGA based on the pathological tumor (T), node (N), and metastasis (M) stages

Acknowledgments
This image is the copyrighted work of the attributed author or publisher, and ZFIN has permission only to display this image to its users. Additional permissions should be obtained from the applicable author or publisher of the image. Full text @ Cell Mol. Biol. Lett.