IMAGE

Fig. 1

ID
ZDB-IMAGE-240807-9
Source
Figures for Rademakers et al., 2024
Image
Figure Caption

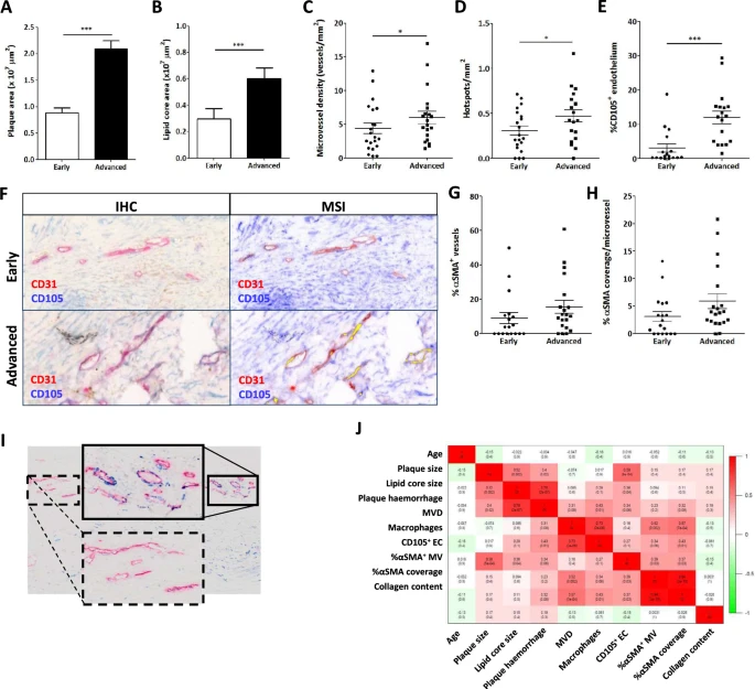
Fig. 1 Intraplaque microvessel characteristics differ between advanced stable and advanced unstable atherosclerotic lesions. A + B Plaque (A) and lipid core (B) size of the Maastricht Human Plaque Study cohort were determined and were, as expected, significantly increased in advanced lesions with hemorrhage compared to the stable early lesions. C + D Concomitantly, there was an increase in both microvessel density (C) and the number of microvascular hotspots (D) within the advanced lesions. (E + F) The percentage of angiogenic endothelial cells (CD105 + CD31+) was determined by double staining for CD105 and CD31 and subsequent multispectral imaging (MSI) and unmixing of the CD105 and CD31 signals. Image analysis showed that the proportion of CD31 + endothelial cells that were also positive for CD105 + (angiogenic EC) was significantly increased in advanced versus early plaques (E). Representative images of the double staining are presented in panel F. G + H Stability of the microvessels, assessed by percentage of vessels covered by αSMA+ smooth muscle cells (SMC, G), as well as the amount of SMC coverage per vessel (percentage αSMA-positivity, H) were not significantly different. I This lack of effect may be, in part, caused by the high variability in the degree of αSMA-coverage between different CD31+ hotspots. J We did not observe significant correlations between MVD and angiogenesis (CD105+) or vessel maturation αSMA+. Data are from 22 patients (both stable and unstable advanced lesions) (A–J); error bars indicate SEM (A–E, G, H); *p ≤ 0.05; **p ≤ 0.01; ***p ≤ 0.005. Scalebars indicate 20µm

Acknowledgments
This image is the copyrighted work of the attributed author or publisher, and ZFIN has permission only to display this image to its users. Additional permissions should be obtained from the applicable author or publisher of the image. Full text @ Angiogenesis