IMAGE

Fig. 6

ID
ZDB-IMAGE-240628-47
Source
Figures for Mashayekhi et al., 2024
Image
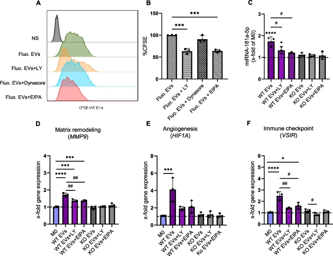
Figure Caption

Fig. 6 EV uptake is reduced with inhibitors. A, B Measurement of fluorescent EV uptake by flow cytometry. Macrophages were pre-treated with either LY294002 (LY), Dynasore, or EIPA for 1 h, followed by an additional 6 h incubation with CFSE-labeled WT EVs (n = 3 individual donors, one replicate). Representative histogram (A), Relative CFSE fluorescence compared to cells treated with fluorescent EVs but without inhibitor (B). NS: non-stained. C The amount of miR-181a-5p was quantified by qPCR after 1 h pre-treatment with the inhibitors and then 6 h incubation with WT and KO EVs (1:20,000 cell:EV ratio). D-F Changes in the expression of MMP9, HIF1A, and VSIR were assessed in macrophages incubated with EVs in the presence and absence of the inhibitors. Statistical analysis was performed using one-way ANOVA followed by Bonferroni's post-hoc test. Data are presented as mean ± SD, n = 3 individual donors, triplicates. * indicates a significant difference between treatments and M0. # shows a significant difference between EVs and EVs with inhibitors

Acknowledgments
This image is the copyrighted work of the attributed author or publisher, and ZFIN has permission only to display this image to its users. Additional permissions should be obtained from the applicable author or publisher of the image. Full text @ Cell Commun. Signal.