IMAGE

Fig. 2

ID
ZDB-IMAGE-240628-43
Source
Figures for Mashayekhi et al., 2024
Image
Figure Caption

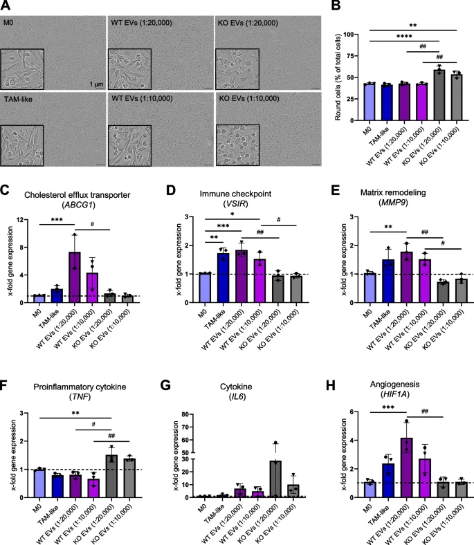
Fig. 2 EVs change cell morphology, gene expression levels, surface markers, secretion of cytokines, and MMPs A, B Cells were grouped based on their eccentricity into a round or elongated phenotype by the Incucyte® cell-by-cell analysis software. A Representative images of macrophages, either non-polarized (M0), polarized for 24 h with TCM (TAM-like) or with EVs (1:20,000 and 1:10,000) that were isolated with the TFF system. B Respective quantification of the cell population with round morphology (n = 3 individual donors, triplicates). C-H Gene expression in M0 and macrophages polarized with either EVs or TCM was assessed by qPCR after 24 h incubation (n = 3 individual donors, triplicates). I, J Surface marker expression was quantified in M0 and polarized macrophages by flow cytometry. Primary macrophages were incubated with EVs isolated with the UC method at a ratio of 1:10,000 (cell:EV), and TCM for 24 h. I Representative histograms. J Median fluorescence intensities (MFIs) are shown as x-fold of M0 (n = 3 individual donors, duplicates). K-L Macrophages were polarized for 24 h with TCM and EVs at a ratio of 1:10,000 (cell:EV) that were isolated with the UC method. The secretion of TNF (K) and IL6 (L) was quantified in M0 and EV-polarized macrophages by ELISA (n = 2 individual donors, triplicates). Data are represented as mean ± SD, and p < 0.05 is considered significant. * indicates a significant difference between treatments and M0. # shows a significant difference between WT and KO EVs. M Comparison of MMP9 secretion into macrophage supernatant by gelatin zymography assay (n = 2 individual donors). HCT116 cell lysate was used as a positive control

Acknowledgments
This image is the copyrighted work of the attributed author or publisher, and ZFIN has permission only to display this image to its users. Additional permissions should be obtained from the applicable author or publisher of the image. Full text @ Cell Commun. Signal.