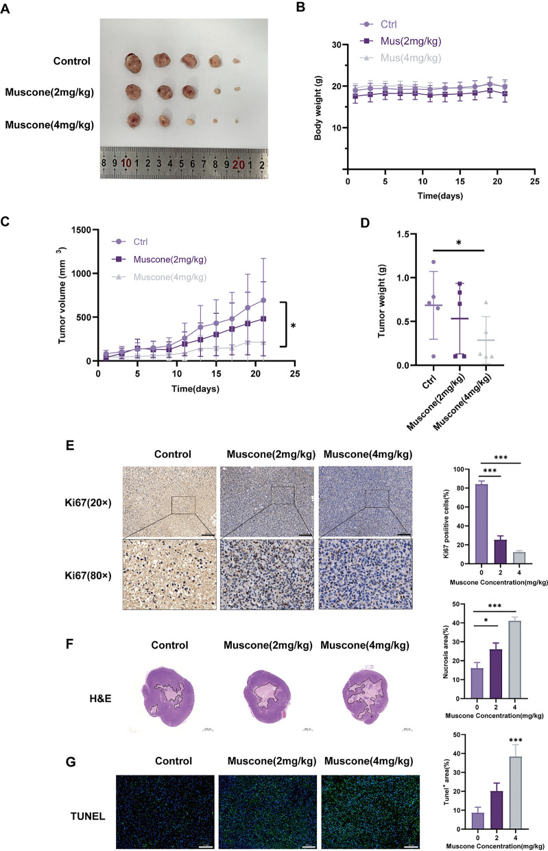
Muscone abolishes tumor development in a mouse breast cancer (BC) xenograft model. A Image of MDA-MB-231 tumors from different groups. B Body weights were recorded once every 2 days for 21 d. C Tumor volumes were computed once every 2 days. D Dissected tumor weights were accurately documented. E Representative immunohistochemical (IHC) Ki67 staining in MDA-MB-231 xenograft tumors; Scale bar, 200 µm. F Tumor tissue H&E staining; Scale bar, 2000 µm. G Tumor tissue TUNEL staining; Scale bar, 100 µm. Representative staining images and quantification. Data provided as mean ± SEM. n = 5 mice per group. *P < 0.05, **P < 0.01, and ***P < 0.001
Acknowledgments
This image is the copyrighted work of the attributed author or publisher, and
ZFIN has permission only to display this image to its users.
Additional permissions should be obtained from the applicable author or publisher of the image.
Full text @ Cancer Cell Int.
Your Input Welcome
Thank you for submitting comments. Your input has been emailed to ZFIN curators who may contact you if
additional information is required.
Oops. Something went wrong. Please try again later.