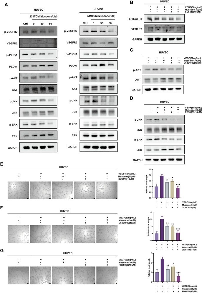
Muscone suppresses VEGFR2/PI3K/Akt/MAPK axis molecule activation in HUVECs. A Western blot assessment of VEGFR2, PLCγ1, Akt, JNK and ERK protein phosphorylation in HUVECs treated with TCM from muscone-pretreated MDA-MB-231 (231TCM) or BT-549 cells (549TCM). B–D Pharmacological inhibition of VEGFR signaling in HUVECs as determined by Western blot assessment. Cells were pre-exposed to the VEGFR2 inhibitor SU5416 (B), PI3K inhibitor LY294002 (C) or MAPK inhibitor PD98509 (D) for 1 h prior to stimulation with VEGF and muscone. E–G The effects of co-treatment with muscone and SU5416, LY294002, or PD98059 on VEGF-stimulated tube formation of HUVECs. The total tubular structure length was imaged and quantified via Fiji imaging software; Scale bar, 100 μm. Data provided as mean ± SEM. n = 3. *P < 0.05, **P < 0.01, and ***P < 0.001
Acknowledgments
This image is the copyrighted work of the attributed author or publisher, and
ZFIN has permission only to display this image to its users.
Additional permissions should be obtained from the applicable author or publisher of the image.
Full text @ Cancer Cell Int.
Your Input Welcome
Thank you for submitting comments. Your input has been emailed to ZFIN curators who may contact you if
additional information is required.
Oops. Something went wrong. Please try again later.